Linear Technology/Analog Devices DC748AEVAL BOARD FOR LT5534ESC6
Description
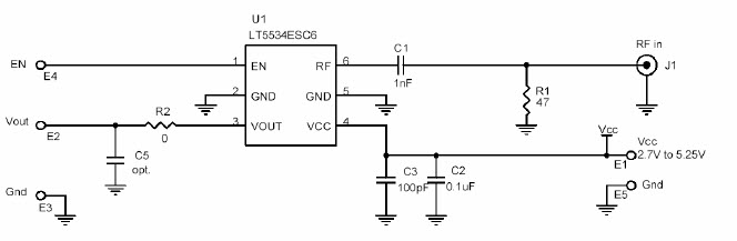
The Analog Devices DC748A-A Demo Board is a versatile and powerful tool for measuring RF power levels from 50MHz to 3GHz. It features the LT5534ESC6, a high-performance RF power detector with a dynamic range of up to 60dB. The board is powered by a 2.7V supply and includes a lighting sensor for measuring ambient light levels. With its wide frequency range and high dynamic range, the DC748A-A is an ideal solution for a variety of RF power measurement applications.
Specifications
Linear Technology/Analog Devices technical specifications, attributes, parameters and parts with similar specifications to Linear Technology/Analog Devices .
- TypeParameter
- Lifecycle StatusPRODUCTION (Last Updated: 3 weeks ago)
- Factory Lead Time8 Weeks
- Number of Pins0
- Published2004
- Part StatusActive
- Moisture Sensitivity Level (MSL)1 (Unlimited)
- TypePower Detector
- Frequency50MHz~3GHz
- Base Part NumberLT5534
- Supplied ContentsBoard(s)
- Evaluation KitYes
- RoHS StatusROHS3 Compliant
0 Similar Products Remaining
Technical Documents
Associated Products
| Part Number | Manufacturer | Description | Stock | RFQ |
|---|---|---|---|---|
| Analog Devices, Inc. | 7 | RFQ | ||
| Analog Devices, Inc. | 0 | RFQ |


Product
Brand
Articles
Tools











