Maxim Integrated MAX11205PMB1#Data Conversion IC Development Tools 14Bit 5V 200ksps ADC w/10uA Shutdown
Description
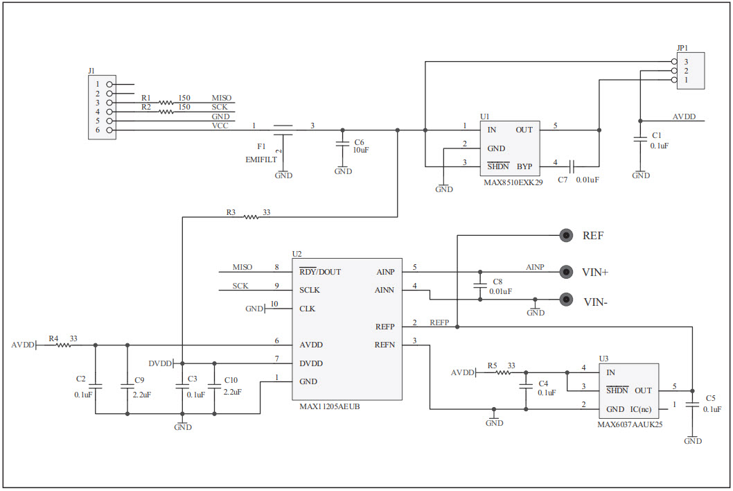
The Maxim Integrated MAX11205PMB1-PMB1#, MAX11205PMB1# is a peripheral module for the MAX11205 16-bit, single-channel, ultra-low power, delta-sigma ADC. This power management board provides a complete solution for powering and interfacing the MAX11205 ADC. It includes a low-noise, high-efficiency, step-down DC-DC converter, a low-noise, high-efficiency, step-up DC-DC converter, and a low-noise, high-efficiency, linear regulator. The board also includes a precision reference, a precision voltage divider, and a precision current source. The board is designed to provide a low-noise, low-power, and high-accuracy solution for powering and interfacing the MAX11205 ADC.
Specifications
Maxim Integrated technical specifications, attributes, parameters and parts with similar specifications to Maxim Integrated .
- TypeParameter
- Factory Lead Time6 Weeks
- Package / CaseModule
- PackagingBulk
- Published2010
- Part StatusActive
- Moisture Sensitivity Level (MSL)1 (Unlimited)
- Max Operating Temperature85°C
- Min Operating Temperature-40°C
- Operating Supply Voltage5V
- Interface2-Wire, Serial
- Operating Supply Current10μA
- Number of Bits16
- Max Input Voltage2.5V
- Utilized IC / PartMAX11205
- Supplied ContentsBoard(s)
- Data InterfaceSerial
- Sampling Rate120 sps
- Evaluation KitYes
- Sampling Rate (Per Second)120
- Number of A/D Converters1
- Height30mm
- Length297mm
- Width210mm
- REACH SVHCUnknown
- RoHS StatusROHS3 Compliant
0 Similar Products Remaining
Technical Documents
Associated Products
| Part Number | Manufacturer | Description | Stock | RFQ |
|---|---|---|---|---|
| MagnaChip | 0 | RFQ |


Product
Brand
Articles
Tools














