Maxim Integrated MAX11284EVKIT#DUAL 24-BIT, 64KSPS DELTA-SIGMA
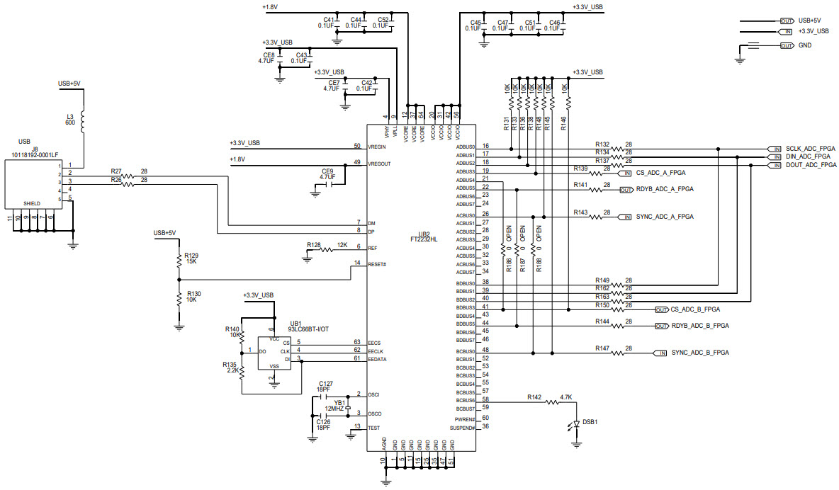
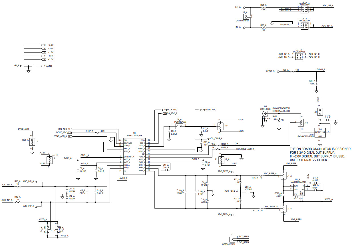
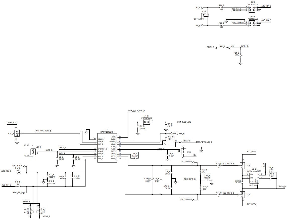
The MAX11284EVKIT-EVKIT# is an evaluation kit for the MAX11284 Dual 24-Bit, Low-Power, High-SNR, 4ksps Delta-Sigma ADC with Integrated PGAs, Instrumentation and Measurement Amplifiers. This kit provides a complete platform for evaluating the performance of the MAX11284 ADC. It includes a MAX11284 evaluation board, a USB-to-I2C interface board, and a USB cable. The evaluation board features two MAX11284 ADC devices, each with two differential inputs, two programmable gain amplifiers (PGAs), and two instrumentation and measurement amplifiers (IMAs). The board also includes a power supply, a temperature sensor, and a variety of connectors for connecting external signals. The USB-to-I2C interface board allows the user to control the MAX11284 ADC via a PC. The kit also includes a comprehensive software package that provides a graphical user interface (GUI) for configuring and controlling the MAX11284 ADC.
- TypeParameter
- Factory Lead Time6 Weeks
- PackagingBulk
- Part StatusActive
- Moisture Sensitivity Level (MSL)1 (Unlimited)
- Number of Bits24
- Utilized IC / PartMAX11284
- Supplied ContentsBoard(s)
- Data InterfaceSPI
- Evaluation KitYes
- Number of A/D Converters2
- RoHS StatusROHS3 Compliant
| Part Number | Manufacturer | Description | Stock | RFQ |
|---|---|---|---|---|
| Abracon LLC | Crystals 12.0MHz 20ppm 18pF -40C 85C | 1000 | RFQ | |
| Maxim Integrated | 0 | RFQ | ||
| Microchip Technology | MICROCHIP 93LC66BT-I/OT EEPROM, Microwire, 4 Kbit, 256 x 16bit, 2 MHz, Serial Microwire, SOT-23, 6 Pins | 5000 | RFQ | |
| Maxim Integrated | Analog Circuit, 1 Func, BICMOS, PDSO10, 3 X 3 MM, ROHS COMPLIANT, TDFN-10 | 5 | RFQ |


Product
Brand
Articles
Tools


























