Maxim Integrated MAX11410EVKIT#EVAL BOARD FOR MAX11410
Description
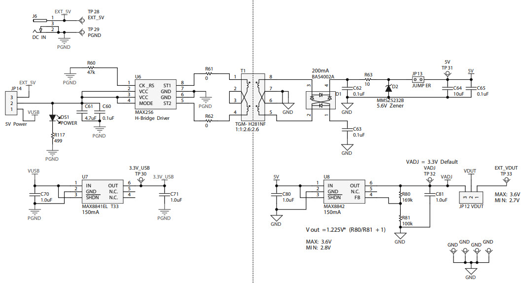
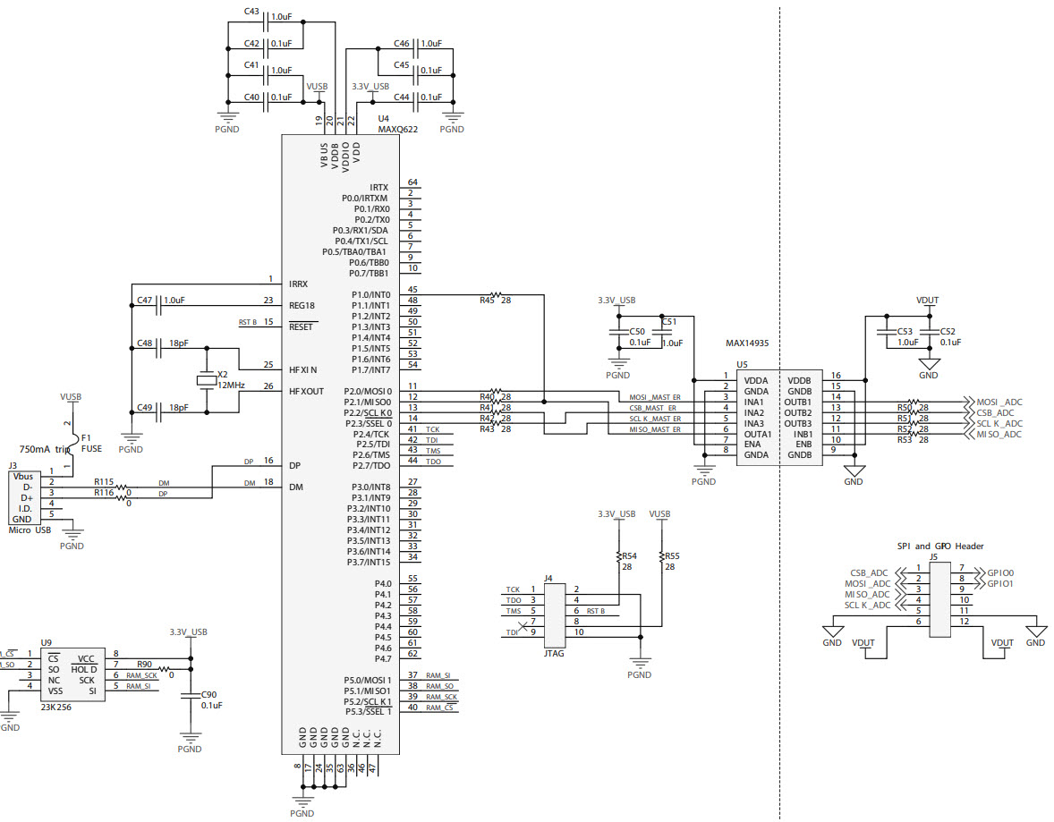
The MAX11410EVKIT-EVKIT# is an evaluation kit for the MAX11410 24-Bit Multi-Channel Low-Power 1.9ksps Delta-Sigma ADC with PGA, Power Management, and Temperature Sensor. This kit provides a complete platform for evaluating the performance of the MAX11410 ADC. It includes a MAX11410 evaluation board, a USB-to-I2C interface board, and a USB cable. The evaluation board features a MAX11410 ADC, a power management circuit, and a temperature sensor. The USB-to-I2C interface board allows for easy connection to a PC for programming and data acquisition. The kit also includes a comprehensive set of software tools for configuring and testing the MAX11410 ADC.
Specifications
Maxim Integrated technical specifications, attributes, parameters and parts with similar specifications to Maxim Integrated .
- TypeParameter
- Factory Lead Time6 Weeks
- PackagingBox
- Published2016
- Part StatusActive
- Moisture Sensitivity Level (MSL)1 (Unlimited)
- Base Part NumberMAX11410
- InterfaceParallel
- Number of Bits24
- Utilized IC / PartMAX11410
- Supplied ContentsBoard(s), Cable(s)
- Data InterfaceParallel
- Sampling Rate1.9 ksps
- Evaluation KitYes
- Sampling Rate (Per Second)1.9k
- Number of A/D Converters1
- Input Range±VREF/gain
- REACH SVHCNo SVHC
- RoHS StatusROHS3 Compliant
0 Similar Products Remaining
Technical Documents
Associated Products
| Part Number | Manufacturer | Description | Stock | RFQ |
|---|---|---|---|---|
| EPSON | XTAL OSC XO 8.0000MHZ CMOS SMD | 0 | RFQ | |
| Epson America, Inc | Oscillator XO 48MHz ±100ppm 15pF CMOS 55% 1.8V/2.5V/3.3V 4-Pin SMD T/R | 0 | RFQ | |
| Epson America, Inc | Oscillator XO 8MHz ±50ppm 15pF CMOS 55% 1.8V/2.5V/3.3V Medical 4-Pin SMD T/R | 0 | RFQ | |
| Microchip Technology | IC SRAM 256K SPI 20MHZ 8SOIC | 0 | RFQ | |
| Maxim Integrated | IC, TRANSFORMER H-BRIDGE DRIVER 1A 8-SOIC - More Details | 0 | RFQ | |
| EPSON | XTAL OSC XO 48.0000MHZ CMOS SMD | 0 | RFQ | |
| Microchip Technology | MICROCHIP - 23K256-I/SN - SRAM, 32 KB, 32K x 8bit, 2.7V to 3.6V, SOIC, 8 Pins | 5 | RFQ | |
| EPSON | XTAL OSC XO 8.0000MHZ CMOS SMD | 0 | RFQ | |
| EPSON | XTAL OSC XO 40.0000MHZ CMOS SMD | 0 | RFQ | |
| Epson America, Inc | Oscillator XO 50MHz ±25ppm 15pF CMOS 55% 1.8V/2.5V/3.3V Medical 4-Pin SMD Bulk | 0 | RFQ | |
| Epson America, Inc | Oscillator XO 50MHz ±25ppm 15pF CMOS 55% 1.8V/2.5V/3.3V Medical 4-Pin SMD T/R | 0 | RFQ |
Load more


Product
Brand
Articles
Tools



















