Maxim Integrated MAX17055GEVKIT#EVKIT FOR TDFN STAND-ALONE MODEL
Applications:
Battery Management >
Battery Cell Fuel Gauging
End Products:
Video and ImagingHome AutomationSmart WatchPortable Gaming DevicesSensorsDigital Still CameraMedical DevicesBuilding AutomationPortable ComputersDigital Video CameraGaming and ToysBluetooth HeadsetLaptopTabletWireless SpeakerAction CamerasHealthcare Monitoring
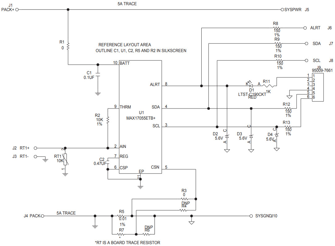
The MAX17055GEVKIT-GEVKIT#, MAX17055GEVKIT#, TDFN Evaluation Kit for MAX17055G 1-Cell Fuel Gauge with ModelGauge m5 EZ, Video and Imaging is a comprehensive evaluation kit designed to evaluate the MAX17055G 1-Cell Fuel Gauge with ModelGauge m5 EZ, Video and Imaging. The kit includes a MAX17055G 1-Cell Fuel Gauge with ModelGauge m5 EZ, Video and Imaging, a TDFN evaluation board, a USB cable, and a user guide. The MAX17055G 1-Cell Fuel Gauge with ModelGauge m5 EZ, Video and Imaging is a highly accurate fuel gauge that provides a precise estimate of the remaining capacity of a single-cell Li-ion battery. The TDFN evaluation board allows for easy evaluation of the MAX17055G 1-Cell Fuel Gauge with ModelGauge m5 EZ, Video and Imaging. The USB cable allows for easy connection to a PC for programming and data logging. The user guide provides detailed instructions on how to use the evaluation kit.
- TypeParameter
- Factory Lead Time6 Weeks
- SeriesModelGauge™
- Part StatusActive
- Moisture Sensitivity Level (MSL)1 (Unlimited)
- TypePower Management
- FunctionFuel Gauge
- Utilized IC / PartMAX17055
- Supplied ContentsBoard(s)
- RoHS StatusROHS3 Compliant


Product
Brand
Articles
Tools






