Maxim Integrated MAX17260GEVKIT#EVKIT FOR TDFN STAND-ALONE MODEL
Applications:
Battery Management >
Battery Cell Fuel Gauging
End Products:
Video and ImagingHome AutomationSmart WatchPortable Gaming DevicesSensorsDigital Still CameraMedical DevicesBuilding AutomationPortable ComputersDigital Video CameraGaming and ToysBluetooth HeadsetLaptopTabletWireless SpeakerAction CamerasHealthcare Monitoring
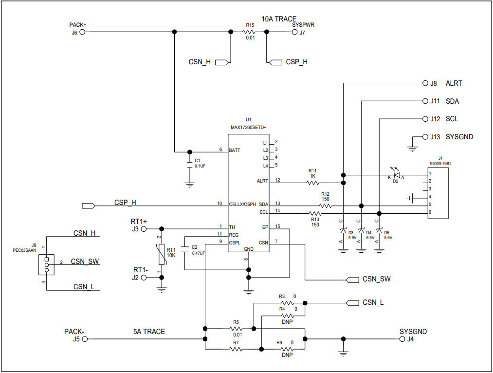
The MAX17260GEVKIT-GEVKIT# is an evaluation kit for the MAX17260 1-Cell Battery Fuel Gauge, designed for video and imaging applications. This kit includes a MAX17260GEVKIT# board, a MAX17260GEV# IC, and a USB cable. The MAX17260GEVKIT# board features a USB interface, a battery connector, and a power switch. The MAX17260GEV# IC is a low-power, high-accuracy fuel gauge IC for 1-cell Li-ion batteries. It features a wide operating voltage range, a low quiescent current, and a high-accuracy coulomb counter. The kit also includes a graphical user interface (GUI) for easy configuration and monitoring of the MAX17260GEV# IC. The GUI also provides access to the MAX17260GEV# IC's diagnostic and calibration features. The MAX17260GEVKIT-GEVKIT# is an ideal solution for evaluating the MAX17260 1-Cell Battery Fuel Gauge for video and imaging applications.
- TypeParameter
- Factory Lead Time6 Weeks
- SeriesModelGauge™
- Part StatusActive
- Moisture Sensitivity Level (MSL)1 (Unlimited)
- TypePower Management
- FunctionFuel Gauge
- Utilized IC / PartMAX17260
- Supplied ContentsBoard(s)
- Secondary AttributesGraphical User Interface
- RoHS StatusROHS3 Compliant
| Part Number | Manufacturer | Description | Stock | RFQ |
|---|---|---|---|---|
| Analog Devices, Inc. | 0 | RFQ | ||
| Microchip Technology | MICROCHIP - 24LC025-I/ST - SERIAL EEPROM, 2KBIT, 400KHZ, TSSOP-8 | 25 | RFQ | |
| Analog Devices, Inc. | 0 | RFQ | ||
| Analog Devices, Inc. | 0 | RFQ | ||
| Analog Devices, Inc. | 0 | RFQ |


Product
Brand
Articles
Tools








