Maxim Integrated MAX17261GEVKIT#EVKIT MODEL GAUGE M5 MAX17261
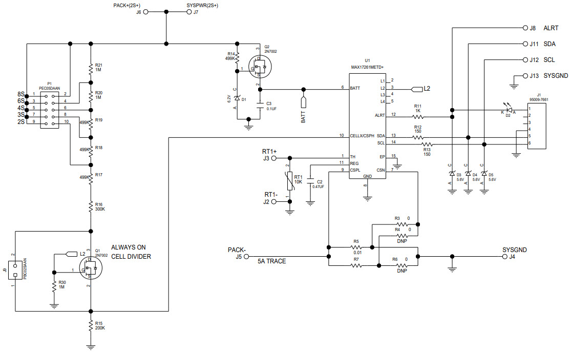
The MAX17261GEVKIT-GEVKIT# is an evaluation kit for the MAX17261G Multi-Cell Fuel Gauge with ModelGauge m5 EZ, Video and Imaging Solutions. This kit provides a complete platform for evaluating the MAX17261G fuel gauge, which is designed to accurately measure the state of charge (SOC) of multi-cell Li-ion battery packs. The kit includes a MAX17261G evaluation board, a USB-to-I2C adapter, and a graphical user interface (GUI) for easy configuration and monitoring of the fuel gauge. The GUI also provides access to the ModelGauge m5 EZ algorithms, which enable the fuel gauge to accurately measure the SOC of the battery pack. The kit also includes a video and imaging solution, which allows users to view the battery pack in real-time and monitor its performance.
- TypeParameter
- Factory Lead Time6 Weeks
- SeriesModelGauge™
- Part StatusActive
- Moisture Sensitivity Level (MSL)1 (Unlimited)
- TypePower Management
- FunctionFuel Gauge
- Utilized IC / PartMAX17261
- Supplied ContentsBoard(s)
- Secondary AttributesGraphical User Interface
- RoHS StatusROHS3 Compliant


Product
Brand
Articles
Tools








