Maxim Integrated MAX31910EVKIT#EVAL KIT FOR MAX31910
Description
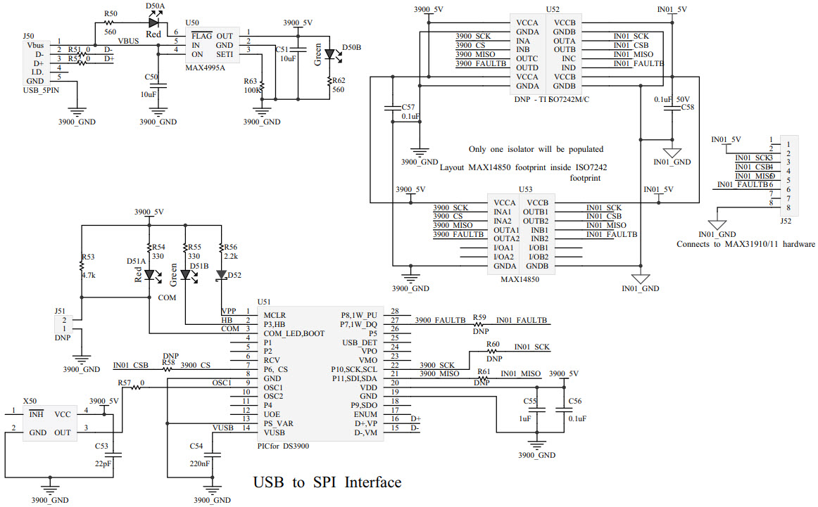
The MAX31910EVKIT-EVKIT# is an evaluation kit for the MAX31910 Ultra-Low Power Industrial, Octal, Digital Input Translator/Serializer. This kit is designed for industrial automation and control applications. It includes the MAX31910 octal digital input translator/serializer, a MAX14690 power-management IC, and a MAX14690 evaluation board. The MAX31910EVKIT-EVKIT# provides a complete solution for evaluating the MAX31910 and its features. It includes a USB-to-I2C interface, a power supply, and a set of jumpers and connectors for easy connection to the MAX31910. The kit also includes a comprehensive set of software tools and documentation to help users quickly evaluate the MAX31910.
Specifications
Maxim Integrated technical specifications, attributes, parameters and parts with similar specifications to Maxim Integrated .
- TypeParameter
- Factory Lead Time6 Weeks
- Published2013
- Part StatusActive
- Moisture Sensitivity Level (MSL)1 (Unlimited)
- TypeInterface
- FunctionSensor Signal Conditioner
- Utilized IC / PartMAX31910
- Supplied ContentsBoard(s), Cable(s)
- Evaluation KitYes
- Primary Attributes8-Channel (Octal)
- EmbeddedYes, MCU, 8-Bit
- Secondary AttributesGraphical User Interface
- RoHS StatusROHS3 Compliant
0 Similar Products Remaining
Technical Documents
Associated Products
| Part Number | Manufacturer | Description | Stock | RFQ |
|---|---|---|---|---|
| Texas Instruments | DGTL ISO 2.5KV GEN PURP 16SOIC | 185346 | RFQ | |
| Texas Instruments | DGTL ISO 2500VRMS 4CH GP 16SOIC | 1850 | BUY | |
| Microchip Technology | IC MCU 8BIT 32KB FLASH 28SOIC | 191 | RFQ | |
| Texas Instruments | TEXAS INSTRUMENTS ISO7242MDWDigital Isolator IC | 0 | RFQ | |
| Texas Instruments | DGTL ISO 2500VRMS 4CH GP 16SOIC | 2833 | RFQ |


Product
Brand
Articles
Tools













