Maxim Integrated MAX31913EVKIT#EVAL KIT FOR MAX31913
Description
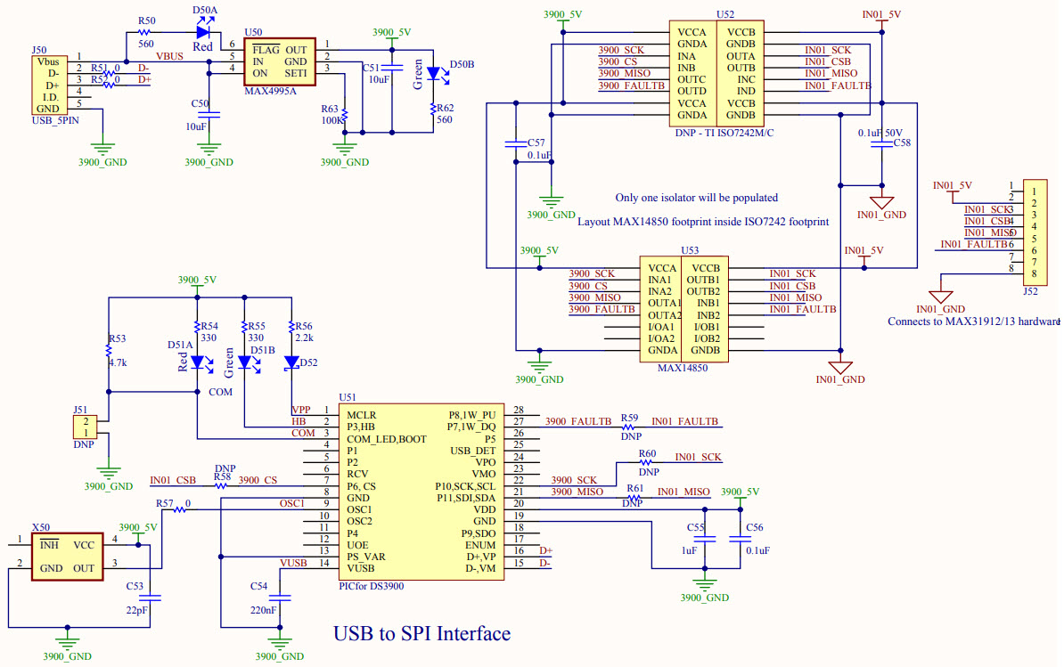
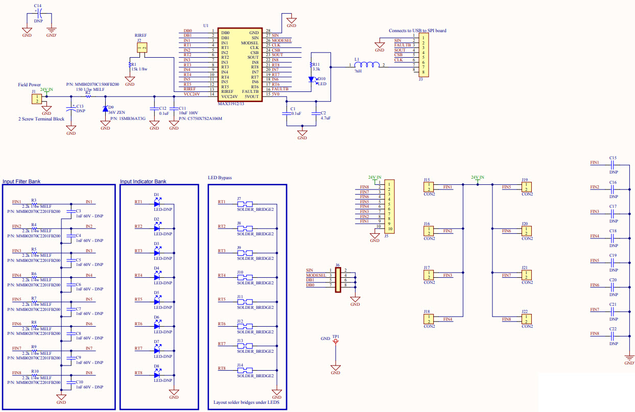
The MAX31913EVKIT-EVKIT# is an evaluation kit for the MAX31913 Ultra-Low Power Industrial, Octal, Digital Input Translator/Serializer. This kit is designed to help engineers evaluate the performance of the MAX31913 in industrial automation and control applications. The kit includes a MAX31913 evaluation board, a USB-to-UART bridge, and a USB cable. The evaluation board features an octal digital input translator/serializer, a voltage regulator, and a USB-to-UART bridge. The board also includes a variety of connectors and jumpers to facilitate easy connection to external devices. The kit also includes a comprehensive user guide and software to help engineers quickly get up and running with the MAX31913.
Specifications
Maxim Integrated technical specifications, attributes, parameters and parts with similar specifications to Maxim Integrated .
- TypeParameter
- Factory Lead Time6 Weeks
- Published2013
- Part StatusNot For New Designs
- Moisture Sensitivity Level (MSL)1 (Unlimited)
- TypeInterface
- FunctionSensor Signal Conditioner
- Utilized IC / PartMAX31913
- Supplied ContentsBoard(s), Cable(s)
- Evaluation KitYes
- Primary Attributes8-Channel (Octal)
- EmbeddedYes, MCU, 8-Bit
- Secondary AttributesGraphical User Interface
- RoHS StatusROHS3 Compliant
0 Similar Products Remaining
Technical Documents
Associated Products
| Part Number | Manufacturer | Description | Stock | RFQ |
|---|---|---|---|---|
| Texas Instruments | DGTL ISO 2.5KV GEN PURP 16SOIC | 185346 | RFQ | |
| Texas Instruments | DGTL ISO 2500VRMS 4CH GP 16SOIC | 1850 | BUY | |
| Microchip Technology | IC MCU 8BIT 32KB FLASH 28SOIC | 191 | RFQ | |
| Texas Instruments | TEXAS INSTRUMENTS ISO7242MDWDigital Isolator IC | 0 | RFQ | |
| Texas Instruments | DGTL ISO 2500VRMS 4CH GP 16SOIC | 2833 | RFQ |


Product
Brand
Articles
Tools













