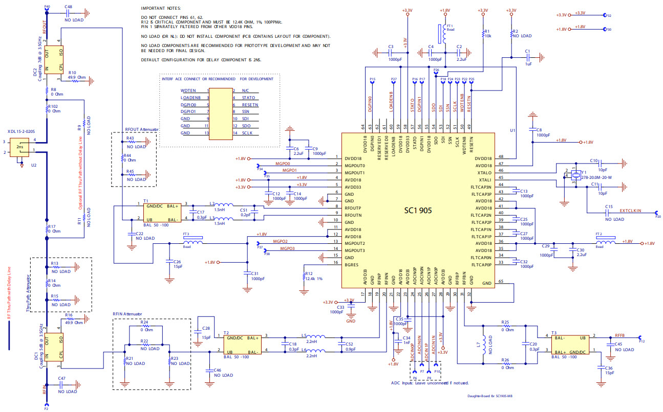
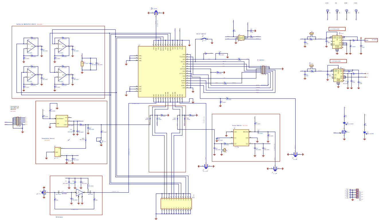
Maxim Integrated SC1905-EVK3400EVK RFPAL 3300MHZ-3800MHZ
The Maxim Integrated SC1905-EVK3400 Evaluation Kit is designed to evaluate the performance of the SC1905 3300MHz to 3800MHz RF Power Amplifier Linearizer (RFPAL). This kit is ideal for use in communications and telecom applications. It includes a SC1905 RFPAL, a power supply, a USB cable, and a user guide. The SC1905 RFPAL is a high-performance, high-efficiency, linearized RF power amplifier that is designed to provide superior linearity and efficiency in a wide range of applications. The kit also includes a graphical user interface (GUI) that allows users to quickly and easily configure the RFPAL for their specific application. The GUI also provides a range of diagnostic and monitoring features, allowing users to quickly and easily troubleshoot any issues. The SC1905-EVK3400 Evaluation Kit is an ideal solution for evaluating the performance of the SC1905 RFPAL in communications and telecom applications.
- TypeParameter
- Factory Lead Time6 Weeks
- Part StatusActive
- Moisture Sensitivity Level (MSL)1 (Unlimited)
- TypeRF Predistortion
- Frequency3.3GHz~3.8GHz
- Supplied ContentsBoard(s)
- RoHS StatusROHS3 Compliant
| Part Number | Manufacturer | Description | Stock | RFQ |
|---|---|---|---|---|
| Analog Devices Inc. | ANALOG DEVICES - TMP36GRTZ-REEL7 - Temperature Sensor IC, Voltage, ± 3°C, -40 °C, 125 °C, SOT-23, 5 Pins | 73 | RFQ | |
| Texas Instruments | IC OPAMP GP 4 CIRCUIT 14SOIC | 40 | RFQ |


Product
Brand
Articles
Tools









