Microchip HV7361DB1Power Management IC Development Tools 3 Lvl Hi-Lvl Board-- 100V 3A Pulser Demo-
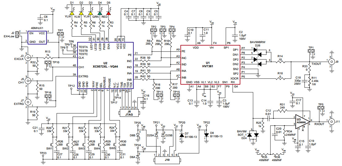
The Microchip Technology HV7361DB1-DB1, HV7361DB1, Three Level, High Speed ±100V 3.0A Pulser Demo Board, Audio Amplifier is a high-performance, low-cost solution for audio amplification applications. It features a three-level, high-speed ±100V 3.0A pulser, which is capable of driving up to 3.0A of current. The board also includes a high-efficiency audio amplifier, which is capable of delivering up to 10W of power. The board is designed to be used with a wide range of audio sources, including digital audio, analog audio, and microphone inputs. The board also includes a variety of protection features, such as over-current, over-voltage, and short-circuit protection. The board is also RoHS compliant and is designed to meet the requirements of the European Union's Restriction of Hazardous Substances (RoHS) Directive.


Product
Brand
Articles
Tools











