Microchip Technology HV7355DB1Multiple Function Sensor Development Tools 150V, 1.5A Unipolar Ultrasound Pluse Brd
Description
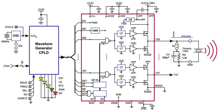
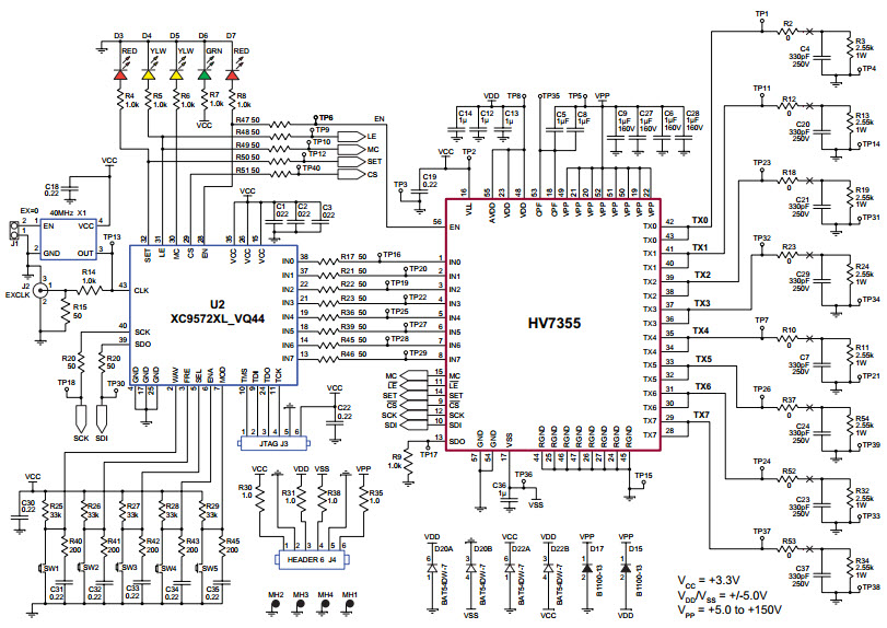
The Microchip Technology HV7355DB1-DB1, HV7355DB1, 150V, 1.5A, Unipolar Ultrasound Pulser Demo Board, Audio Amplifier is a powerful and versatile tool for creating high-voltage, high-current pulses for ultrasound applications. It features a 150V, 1.5A unipolar output, adjustable pulse width and frequency, and a built-in audio amplifier. The board is designed to be used with a variety of transducers, and can be used to generate pulses for medical imaging, industrial inspection, and other applications. The board also includes a variety of safety features, including over-voltage and over-current protection, and a thermal shutdown circuit. The board is easy to use and provides a reliable and cost-effective solution for ultrasound applications.
Specifications
Microchip Technology technical specifications, attributes, parameters and parts with similar specifications to Microchip Technology .
- TypeParameter
- Tool Is For Evaluation OfHV7355
- For Use WithHV7355
- Factory Pack QuantityFactory Pack Quantity1
- Unit Weight5.783519 oz
- Description/FunctionMonolithic eight-channel, high-speed, high voltage, unipolar ultrasound transmitter pulser
- TypeUltrasound Transmitter
- ProductDemonstration Boards
0 Similar Products Remaining
Associated Products
| Part Number | Manufacturer | Description | Stock | RFQ |
|---|---|---|---|---|
| Infineon Technologies | TRANSISTOR RF NPN AMP SOT-343 | 13 | BUY |


Product
Brand
Articles
Tools












