Microchip MD1210DB1Power Management IC Development Tools MD1210 Demo Board
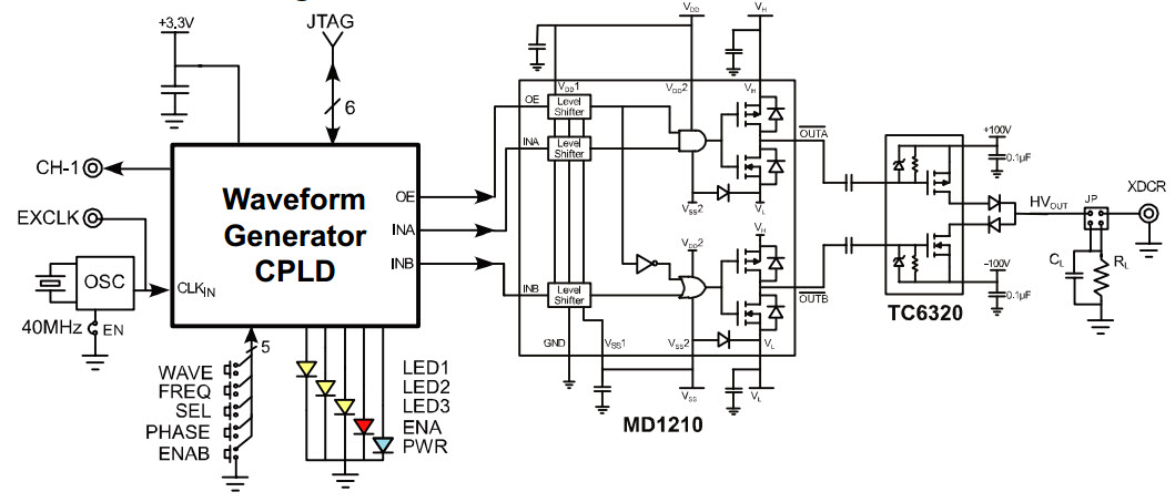
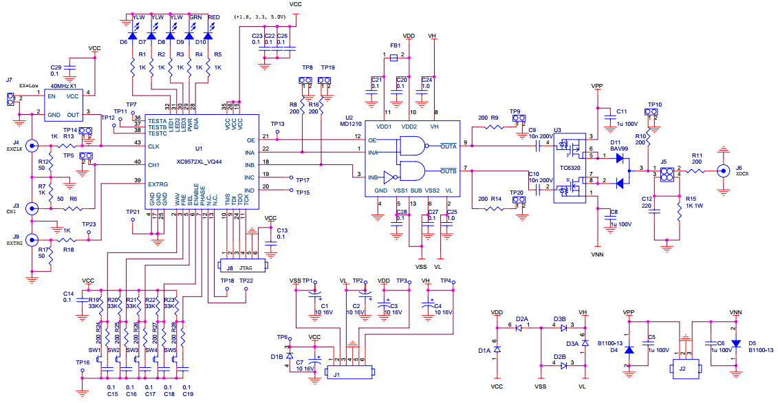
The Microchip Technology MD1210DB1-DB1, MD1210DB1 Demo Board is a versatile instrumentation and measurement tool designed to provide high-speed, ±100V 2A pulsing capabilities. It is based on the MD1210 and TC6320 high-speed pulser, and is ideal for applications such as motor control, power supply testing, and power electronics. The board features a wide range of features, including adjustable pulse width, adjustable pulse amplitude, adjustable pulse frequency, and adjustable pulse duty cycle. It also includes a built-in oscilloscope, allowing for easy monitoring of the pulse waveforms. The board is also equipped with a USB interface, allowing for easy connection to a PC for data logging and analysis. The MD1210DB1-DB1, MD1210DB1 Demo Board is an ideal tool for engineers and technicians looking for a reliable and powerful instrumentation and measurement solution.


Product
Brand
Articles
Tools









