Microchip KSZ8864CNX-EVALKSZ8864 4-Port 10/100 Ethernet Switch Evaluation Board
Description
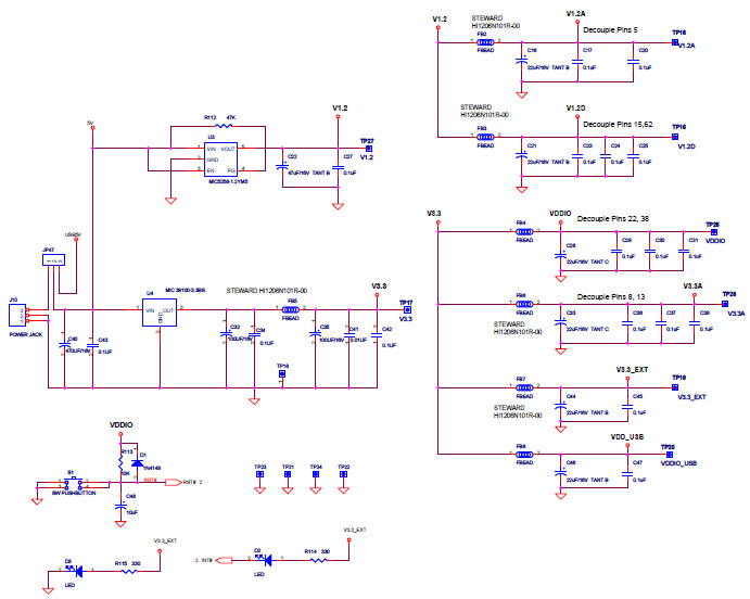
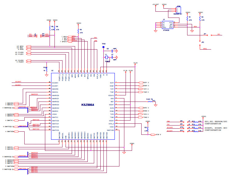
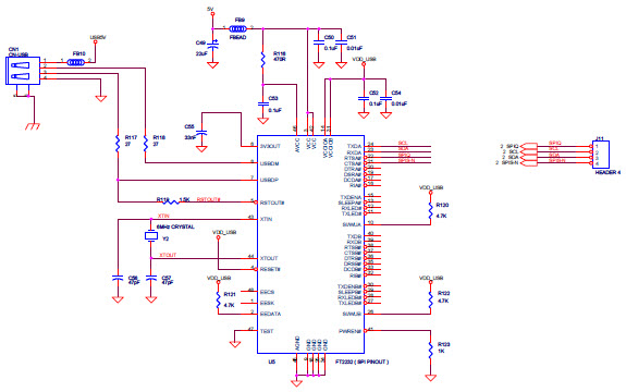
The Microchip Technology KSZ8864CNX-EVAL is an evaluation board for the KSZ8864 Integrated 4-port 10/100 Ethernet Managed Switch. It is designed for industrial temperature range applications and provides a comprehensive platform for evaluating the features and performance of the KSZ8864. The board includes a power supply, four RJ45 connectors, and a USB port for programming and debugging. It also includes a set of LEDs to indicate the status of the ports and the switch. The board is designed to be used with the KSZ8864 software development kit, which provides a comprehensive set of tools for developing and testing applications.


Product
Brand
Articles
Tools





















