Microchip KSZ8775CLX-EVALKSZ8775CLX Eval Board
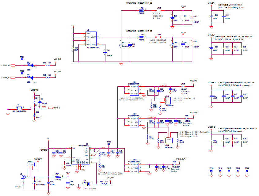
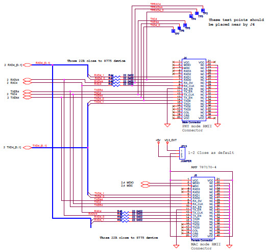
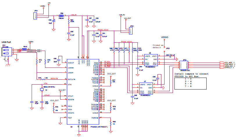
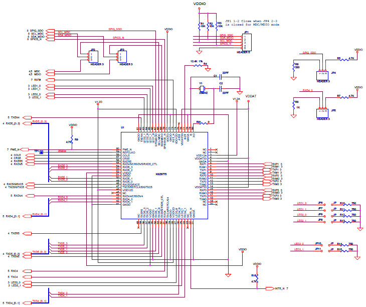
The Microchip Technology KSZ8775CLX-EVAL is an evaluation board for the KSZ8775CLX Ethernet switch. It is designed for use in Ethernet LAN and WAN interfaces, as well as automotive and transportation applications. The board features a KSZ8775CLX Ethernet switch, which provides five 10/100 Mbps Ethernet ports, one 10/100 Mbps WAN port, and one 10/100 Mbps LAN port. It also includes a USB port for programming and debugging, as well as a JTAG port for debugging. The board is designed to be used with the Microchip Technology KSZ8775CLX Ethernet switch, and is compatible with the Microchip Technology KSZ8775CLX-EVAL evaluation board. The board is designed to provide a comprehensive evaluation platform for the KSZ8775CLX Ethernet switch, and is ideal for use in automotive and transportation applications.


Product
Brand
Articles
Tools


















