Microchip Technology KSZ8851SNL-EVALBOARD EVALUATION KSZ8851SNL
Description
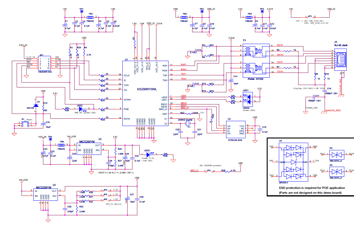
The Microchip Technology KSZ8851SNL-EVAL is an evaluation board designed to evaluate the performance of the KSZ8851SNL single-port Ethernet controller with SPI interface. It is designed for industrial temperature range applications and features a wide range of features, including a 10/100 Mbps Ethernet PHY, an SPI interface, and a low-power consumption design. The board also includes a variety of on-board components, such as LEDs, switches, and a USB connector, to facilitate easy evaluation and testing. The board is also RoHS compliant and is designed to meet the requirements of industrial temperature range applications.
Specifications
Microchip Technology technical specifications, attributes, parameters and parts with similar specifications to Microchip Technology .
- TypeParameter
- MountCable
- PackagingBulk
- SeriesLinkMD®
- Published2008
- Part StatusActive
- Moisture Sensitivity Level (MSL)1 (Unlimited)
- TypeInterface
- Max Operating Temperature70°C
- Min Operating Temperature0°C
- Base Part NumberKSZ8851
- FunctionEthernet Controller (PHY and MAC)
- Operating Supply Voltage3.3V
- InterfaceSPI
- Utilized IC / PartKSZ8851SNL
- Supplied ContentsBoard(s)
- Evaluation KitYes
- Primary Attributes1 Port, 100BASE-TX/10BASE-T
- EmbeddedNo
- Secondary AttributesSPI Interface, LinkMD Cable Diagnostics
- REACH SVHCNo SVHC
- RoHS StatusROHS3 Compliant
- Lead FreeLead Free
0 Similar Products Remaining
Technical Documents
Associated Products
| Part Number | Manufacturer | Description | Stock | RFQ |
|---|---|---|---|---|
| Microchip Technology | IC REG LIN POS ADJ 500MA 8DFN | 24 | BUY | |
| Microchip Technology | IC REG LINEAR POS ADJ 500MA 8DFN | 5000 | RFQ | |
| Microchip Technology | Ethernet CTLR Single Chip 10Mbps/100Mbps 3.3V Automotive 32-Pin QFN EP Tray | 143 | RFQ | |
| Microchip Technology | IC ETHERNET CTLR 1PORT PCI 32MLF | 5 | RFQ | |
| Microchip Technology | Ethernet CTLR Single Chip 10Mbps/100Mbps 3.3V 32-Pin QFN EP | 1230 | BUY | |
| Microchip Technology | IC REG LDO ADJ 0.5A 8SOIC | 10 | BUY | |
| Microchip Technology | IC CTLR MAC/PHY NON-PCI 32-MLF | 1000 | RFQ |


Product
Brand
Articles
Tools



















