Microchip Technology KSZ8795-POE-EVALEVAL BOARD FOR KSZ8795
Description
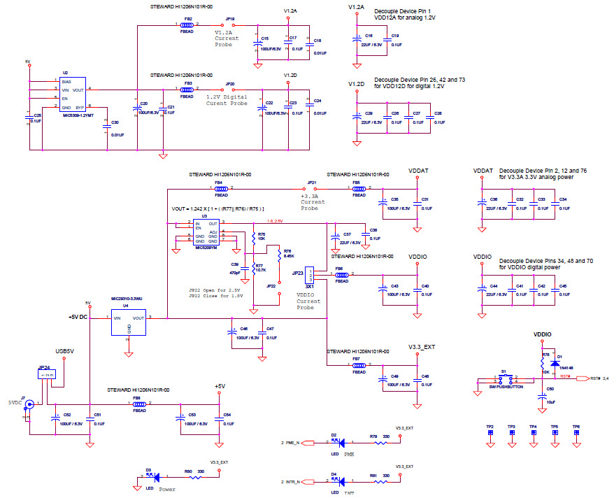
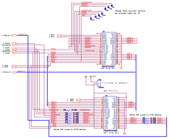
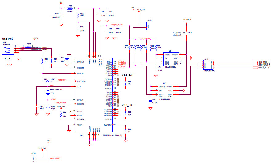
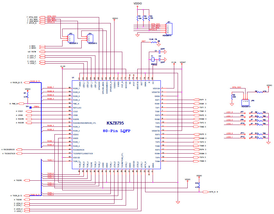
The Microchip Technology KSZ8795-POE-EVAL is an evaluation board for the KSZ8795 family of integrated 5-port managed switches. It features four 10/100 copper ports and one Gigabit port, and is designed for use in industrial temperature ranges. The board is designed to evaluate the features and performance of the KSZ8795 family of switches, and includes a power over Ethernet (PoE) port for powering connected devices. It also includes a USB port for programming and debugging, and a JTAG port for debugging. The board is designed to be used with the KSZ8795 family of switches, and is an ideal solution for evaluating the features and performance of the switches.
Specifications
Microchip Technology technical specifications, attributes, parameters and parts with similar specifications to Microchip Technology .
- TypeParameter
- Part StatusDiscontinued
- Moisture Sensitivity Level (MSL)1 (Unlimited)
- TypeInterface
- Base Part NumberKSZ8795
- FunctionEthernet Controller (PHY and MAC)
- Utilized IC / PartKSZ8795CLX
- Supplied ContentsBoard(s)
- Evaluation KitYes
- RoHS StatusNon-RoHS Compliant
0 Similar Products Remaining
Technical Documents
Associated Products
| Part Number | Manufacturer | Description | Stock | RFQ |
|---|---|---|---|---|
| Microchip Technology | IC TXRX ETHERNET 48QFN | 4 | RFQ | |
| Microchip Technology | IC TRANSCEIVER FULL 4/4 48QFN | 0 | RFQ | |
| Microchip Technology | IC TXRX ETHERNET 48QFN | 1000 | RFQ | |
| Microchip Technology | IC TRANSCEIVER FULL 4/4 48FN | 1800 | RFQ | |
| Microchip Technology | IC TRANSCEIVER FULL 4/4 48FN | 3262 | RFQ | |
| Microchip Technology | IC TRANSCEIVER FULL 4/4 48FN | 210 | RFQ | |
| Microchip Technology | IC TXRX 4/4 ETHERNET FULL 48QFN | 220 | RFQ | |
| Microchip Technology | IC TRANSCEIVER FULL 4/4 48QFN | 0 | RFQ | |
| Microchip Technology | Ethernet TXRX Single Chip 1-Port 1.8V/2.5V/3.3V 10Mbps/100Mbps/1000Mbps 48-Pin QFN EP | 180 | RFQ | |
| Microchip Technology | IC TXRX 4/4 ETHERNET FULL 48QFN | 149 | RFQ | |
| Microchip Technology | IC TRANSCEIVER FULL 4/4 48FN | 100000 | BUY |
Load more


Product
Brand
Articles
Tools






















