Microchip Technology KSZ8895FMQ-EVALEVAL BOARD, KSZ8895FMQ ETHERNET SWITCH
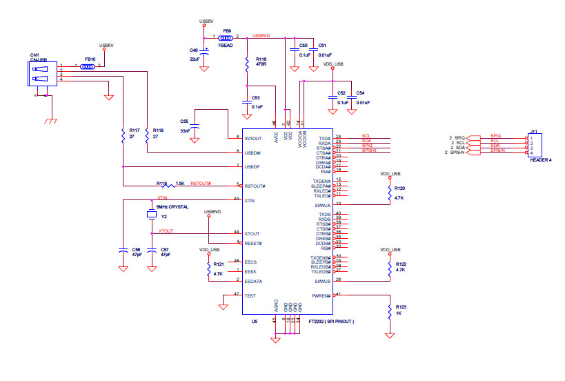
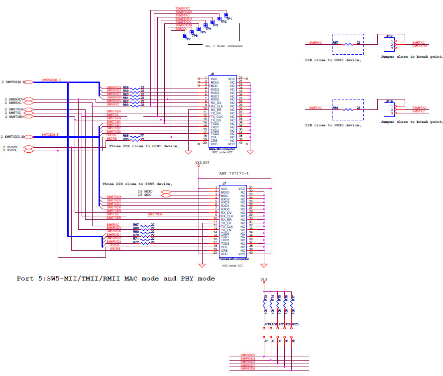
The Microchip Technology KSZ8895FMQ-EVAL Evaluation Board is a powerful and versatile tool for evaluating the features and performance of the KSZ8895FMQ, a highly-integrated, Layer 2-managed, five-port switch and Industrial Ethernet controller. The board features a full-featured, managed switch with five 10/100 Mbps Ethernet ports, two of which are equipped with RJ45 connectors and three with MII/RMII connectors. The board also includes a USB port for programming and debugging, as well as a JTAG port for debugging. The board is designed to provide a complete, easy-to-use platform for evaluating the features and performance of the KSZ8895FMQ. It is ideal for applications such as industrial automation, building automation, and other Ethernet-based applications.
- TypeParameter
- Published2014
- Part StatusDiscontinued
- Moisture Sensitivity Level (MSL)1 (Unlimited)
- TypeInterface
- Base Part NumberKSZ8895
- FunctionEthernet Controller (PHY and MAC)
- Operating Supply Voltage3.3V
- Utilized IC / PartKSZ8895FMQ
- Supplied ContentsBoard(s)
- Evaluation KitYes
- EmbeddedNo
- REACH SVHCNo SVHC
- RoHS StatusROHS3 Compliant


Product
Brand
Articles
Tools






















