Microchip Technology MCP9800DM-TS1MICROCHIP MCP9800DM-TS1.TEMPERATURE SENSOR DEMO BOARD
Description
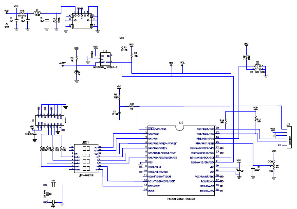
The Microchip Technology MCP9800DM-TS1 Demo Board for the MCP9800 Temperature Sensor is a great tool for testing and evaluating the performance of the MCP9800 Temperature Sensor. This demo board features a temperature sensor, a microcontroller, and a display for easy monitoring of temperature readings. It also includes a USB port for easy connection to a computer or other peripheral device. The board is designed to be used with the MCP9800 Temperature Sensor, which is a highly accurate and reliable temperature sensor that can measure temperatures from -55°C to +125°C. The demo board is a great way to quickly and easily test the performance of the MCP9800 Temperature Sensor and ensure that it is working properly.
Specifications
Microchip Technology technical specifications, attributes, parameters and parts with similar specifications to Microchip Technology .
- TypeParameter
- Factory Lead Time14 Weeks
- PackagingBox
- Published2008
- Part StatusActive
- Moisture Sensitivity Level (MSL)1 (Unlimited)
- Connector TypeUSB
- Voltage - Supply2.7V~5.5V
- Base Part NumberMCP9800
- Operating Supply Voltage3.3V
- InterfaceI2C, SMBus
- Utilized IC / PartMCP9800
- Supplied ContentsBoard(s)
- Evaluation KitYes
- Sensor TypeTemperature
- Sensitivity±0.5°C
- EmbeddedYes, MCU, 8-Bit
- Sensing Range-55°C ~ 125°C
- REACH SVHCNo SVHC
- Radiation HardeningNo
- RoHS StatusROHS3 Compliant
- Lead FreeLead Free
0 Similar Products Remaining
Technical Documents
Associated Products
| Part Number | Manufacturer | Description | Stock | RFQ |
|---|---|---|---|---|
| Omron Electronics Inc-EMC Div | OMRON ELECTRONIC COMPONENTS - B3S-1000P - Tactile Switch, B3S Series, Top Actuated, Surface Mount, Round Button, 160 gf, 50mA at 24VDC | 2613 | RFQ | |
| Microchip Technology | MICROCHIP - MCP9800A0T-M/OT - TEMPERATURE SENSOR, 12 BIT, 0.5ŒC, SOT-23-5, FULL REEL | 0 | RFQ | |
| Microchip Technology | Driver 1.2A 4-OUT Low Side H Brdg Inv/Non-Inv Automotive 16-Pin SOIC W T/R | 5040 | RFQ | |
| Microchip Technology | IC MCU 8BIT 32KB FLASH 28SOIC | 500 | RFQ | |
| Omron Electronics Inc-EMC Div | SWITCH TACTILE SPST-NO 0.05A 24V | 622 | RFQ |


Product
Brand
Articles
Tools















