Analog Devices Inc. EVAL-AD7414/15EBZAnalog Devices EVAL-AD7414/15EBZ,
Description
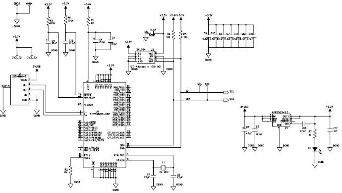
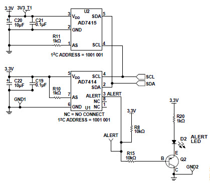
The Analog Devices EVAL-AD7414/15EBZ Evaluation Board is designed to evaluate the performance of the AD7414 SMBus/I2C 10-bit digital temperature sensor. This evaluation board is ideal for consumer electronics applications, such as smartphones, tablets, and other portable devices. It features a 10-bit ADC, a temperature range of -40°C to +125°C, and a resolution of 0.25°C. The board also includes a USB interface for easy connection to a PC, and a graphical user interface for easy configuration and data logging. The board is also compatible with the ADI Evaluation Software, which allows for further customization and data analysis.
Specifications
Analog Devices Inc. technical specifications, attributes, parameters and parts with similar specifications to Analog Devices Inc. .
- TypeParameter
- Lifecycle StatusPRODUCTION (Last Updated: 1 week ago)
- Factory Lead Time8 Weeks
- Package / CaseSOT-23
- Number of Pins0
- PackagingBox
- Part StatusActive
- Moisture Sensitivity Level (MSL)1 (Unlimited)
- Max Operating Temperature125°C
- Min Operating Temperature-40°C
- Voltage - Supply2.7V~5.5V
- Base Part NumberAD7414
- Operating Supply Voltage5.5V
- InterfaceI2C, SMBus
- Operating Supply Current900μA
- Utilized IC / PartAD7414, AD7415
- Supplied ContentsBoard(s), Cable(s)
- Resolution1.25 B
- Evaluation KitYes
- Sensor TypeTemperature
- Sensitivity±0.5°C
- EmbeddedNo
- Sensing Range-40°C ~ 125°C
- FeaturesI2C
- REACH SVHCNo SVHC
- RoHS StatusROHS3 Compliant
- Lead FreeContains Lead
0 Similar Products Remaining
Technical Documents
Associated Products
| Part Number | Manufacturer | Description | Stock | RFQ |
|---|---|---|---|---|
| Microchip Technology | IC EEPROM 64KBIT 400KHZ SOT23-5 | 0 | RFQ | |
| Microchip Technology | IC EEPROM 64KBIT 400KHZ 8MSOP | 0 | RFQ | |
| Microchip Technology | IC EEPROM 64KBIT 400KHZ 8TSSOP | 0 | RFQ | |
| Microchip Technology | IC EEPROM 64K I2C 400KHZ 8TSSOP | 0 | RFQ | |
| Microchip Technology | 24LC64 Series 64 Kb I2C 2 Wire (8K X 8) 2.5 V Serial EEPROM SMT - SOIJ-8 | 0 | RFQ | |
| Microchip Technology | MICROCHIP - 24LC64-I/ST - EEPROM, AEC-Q100, 64 Kbit, 8K x 8 bit, Seriell I2C (2-Draht), 400 kHz, TSSOP, 8 Pin(s) | 600 | RFQ | |
| Microchip | 8K X 8 I2C/2-WIRE SERIAL EEPROM, PDSO8, 3.90 MM, ROHS COMPLIANT, PLASTIC, SOIC-8 | 0 | RFQ | |
| Microchip Technology | IC EEPROM 64K I2C 400KHZ 8SOIJ | 0 | RFQ | |
| Microchip Technology | MICROCHIP - 24LC64T-I/SN - EEPROM, AEC-Q100, 64 Kbit, 8K x 8 bit, Seriell I2C (2-Draht), 400 kHz, SOIC, 8 Pin(s) | 13200 | RFQ | |
| Microchip Technology | EEPROM SERIAL 64K, 24LC64, SOIC8 | 700 | RFQ | |
| Microchip Technology | IC EEPROM 64KBIT 400KHZ 8SOIC | 22349 | RFQ | |
| Microchip | I2C? Serial EEPROM, 2.5 to 5.5V, 400 kHz, -40 to 125°C, DFN-8, RoHS | 0 | RFQ |
Load more


Product
Brand
Articles
Tools


















