Analog Devices Inc. EVAL-ADT7X20EBZADT7320/ADT7420 Temperature and Humidity Sensor Evaluation Board Win 7/Win 2000/Win Vista/Win XP OS
Description
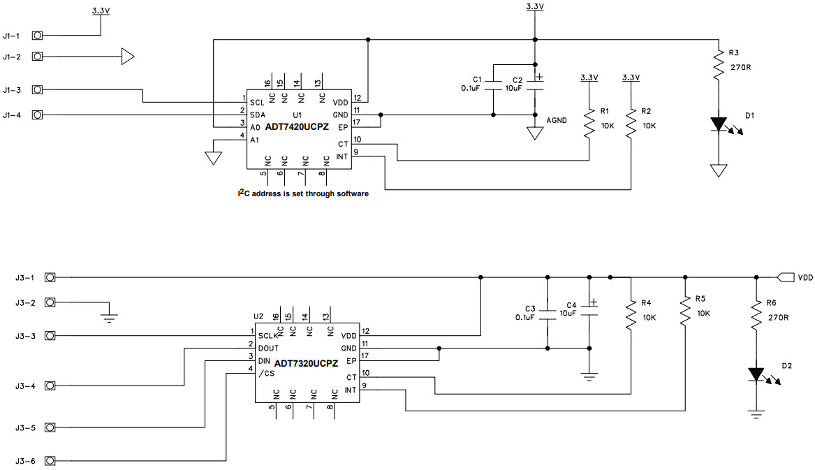
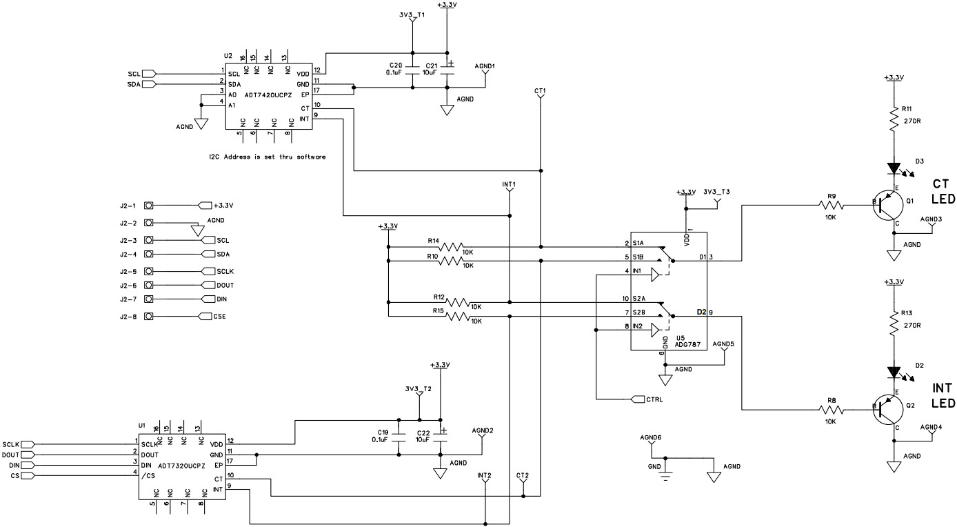
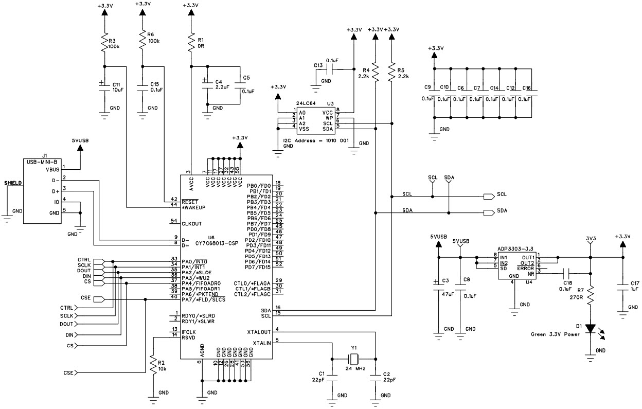
The Analog Devices EVAL-ADT7X20EBZ is an evaluation board designed for evaluating the ADT7320 and ADT7420 temperature sensors, instrumentation and measurement amplifiers. It features a wide range of features, including a temperature range of -40°C to +125°C, a resolution of 0.0625°C, and a high accuracy of ±0.5°C. The board also includes a 16-bit ADC, a 3-wire serial interface, and a power supply. It is designed to be used with the ADT7320 and ADT7420 temperature sensors, and is ideal for applications such as medical, industrial, and automotive.
Specifications
Analog Devices Inc. technical specifications, attributes, parameters and parts with similar specifications to Analog Devices Inc. .
- TypeParameter
- Lifecycle StatusLAST TIME BUY (Last Updated: 2 weeks ago)
- Factory Lead Time8 Weeks
- Package / CaseModule
- Number of Pins0
- PackagingBox
- Part StatusActive
- Moisture Sensitivity Level (MSL)1 (Unlimited)
- Max Operating Temperature150°C
- Min Operating Temperature-40°C
- Voltage - Supply5V USB
- Operating Supply Voltage5.5V
- InterfaceUSB
- Operating Supply Current210μA
- Utilized IC / PartADT7320, ADT7420
- Supplied ContentsBoard(s), Cable(s)
- Resolution2 B
- Evaluation KitYes
- Sensor TypeTemperature
- Sensitivity±0.25°C
- EmbeddedYes
- Sensing Range-40°C ~ 150°C
- REACH SVHCNo SVHC
- RoHS StatusROHS3 Compliant
- Lead FreeContains Lead
0 Similar Products Remaining
Technical Documents
Associated Products
| Part Number | Manufacturer | Description | Stock | RFQ |
|---|---|---|---|---|
| Analog Devices Inc. | IC SUPERVISOR RST 2.63V SOT-143 | 9500 | RFQ | |
| Lattice Semiconductor Corporation | MACH4000 ISP CPLD, 4128, TQFP100 | 7141 | RFQ | |
| Analog Devices Inc. | IC AMP AUDIO STER CLASS AB 8SOIC | 7500 | RFQ | |
| Texas Instruments | IC BUFFER NON-INVERT 5.5V SOT5 | 4000 | RFQ | |
| STMicroelectronics | STMICROELECTRONICS - LM317MDT-TR - Linear Voltage Regulator, Adjustable, 4.2V to 40V input, 1.2V to 37V/500 mA out, TO-252-3 | 1387500 | RFQ | |
| Analog Devices Inc. | ANALOG DEVICES - OP275GSZ - OP AMP, AUDIO JFET, SMD, SOIC8, 275 | 1169 | RFQ | |
| Analog Devices Inc. | Op Amp Dual Audio Amplifier ±22V 8-Pin SOIC N T/R | 10 | RFQ | |
| Texas Instruments | IC BUF NON-INVERT 3.6V 20SSOP | 0 | RFQ | |
| Abracon LLC | CRYSTAL 12.2880MHZ 10PF SMD | 1000 | BUY |


Product
Brand
Articles
Tools

























