Analog Devices Inc. EVAL-ADT7X10EBZBOARD EVAL FOR ADT7410
Description
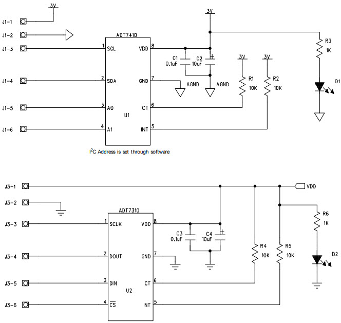
The Analog Devices EVAL-ADT7X10EBZ is an evaluation board designed for evaluating the ADT7310 and ADT7410 temperature sensors, instrumentation and measurement amplifiers. It features a wide range of features, including a temperature range of -40°C to +125°C, a resolution of 0.0625°C, and a high accuracy of ±0.5°C. The board also includes a 16-bit ADC, a 3-wire serial interface, and a power supply. It is designed to be used with the ADT7310 and ADT7410 temperature sensors, and is suitable for a variety of applications, including industrial, medical, and automotive.
Specifications
Analog Devices Inc. technical specifications, attributes, parameters and parts with similar specifications to Analog Devices Inc. .
- TypeParameter
- Lifecycle StatusPRODUCTION (Last Updated: 2 weeks ago)
- Factory Lead Time8 Weeks
- Package / CaseModule
- Number of Pins0
- PackagingBox
- Part StatusActive
- Moisture Sensitivity Level (MSL)1 (Unlimited)
- Max Operating Temperature150°C
- Min Operating Temperature-55°C
- Voltage - Supply2.7V~5.5V
- Operating Supply Voltage5.5V
- InterfaceI2C
- Operating Supply Current230μA
- Utilized IC / PartADT7410
- Supplied ContentsBoard(s), Cable(s)
- Resolution2 B
- Evaluation KitYes
- Sensor TypeTemperature
- Sensitivity±0.5°C
- EmbeddedNo
- Sensing Range-55°C ~ 150°C
- REACH SVHCNo SVHC
- Radiation HardeningNo
- RoHS StatusROHS3 Compliant
- Lead FreeContains Lead
0 Similar Products Remaining
Technical Documents
Associated Products
| Part Number | Manufacturer | Description | Stock | RFQ |
|---|---|---|---|---|
| Microchip Technology | IC EEPROM 64KBIT 400KHZ 8MSOP | 20000 | RFQ | |
| Microchip | 8K X 8 I2C/2-WIRE SERIAL EEPROM, PDSO8, 3.90 MM, ROHS COMPLIANT, PLASTIC, SOIC-8 | 0 | RFQ | |
| Microchip Technology | IC EEPROM 64KBIT 400KHZ 8TSSOP | 28172 | BUY | |
| Analog Devices Inc. | SENSOR DGTL -40C-150C 16LFCSP | 200 | BUY | |
| Microchip Technology | MICROCHIP - 24LC64-I/SM - SERIAL EEPROM, 64KBIT, 400KHZ, SOIJ-8 | 11550 | RFQ | |
| Microchip Technology | EEPROM 8kx8 - 2.5V | 7500 | BUY | |
| Microchip Technology | EEPROM 8kx8 - 2.5V | 5000 | RFQ | |
| Microchip Technology | MICROCHIP - 24LC64-I/ST - EEPROM, AEC-Q100, 64 Kbit, 8K x 8 bit, Seriell I2C (2-Draht), 400 kHz, TSSOP, 8 Pin(s) | 600 | RFQ | |
| Microchip Technology | MICROCHIP - 24LC64T-I/OT - EEPROM, 64 Kbit, 8K x 8bit, Serial I2C (2-Wire), 400 kHz, SOT-23, 5 Pins | 3000 | RFQ | |
| Microchip Technology | IC EEPROM 64K I2C 400KHZ 8SOIJ | 20000 | RFQ | |
| Microchip Technology | MICROCHIP - 24LC64-E/SN - SERIAL EEPROM, 64KBIT, 400KHZ, SOIC-8 | 0 | BUY | |
| Analog Devices Inc. | IC SENSR TEMP 16BIT DGTL 16LFCSP | 2980 | RFQ |
Load more


Product
Brand
Articles
Tools

























