STMicroelectronics X-NUCLEO-LED61A1NUCLEO BOARD LED6001 LED DRIVER
Description
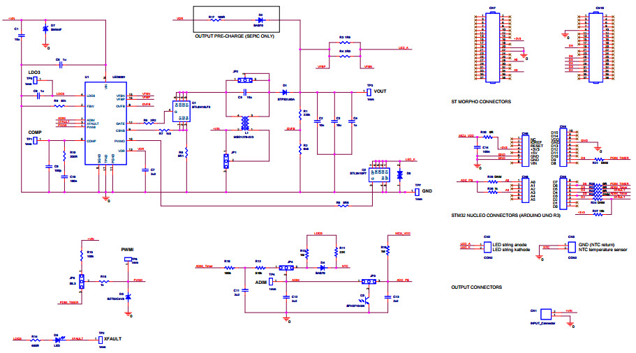
The STMicroelectronics X-NUCLEO-LED61A1 is an expansion board based on the LED6001 DC-DC LED driver for STM32 Nucleo. It is designed for lighting applications and provides a high-efficiency, low-cost solution for driving LEDs. The board features a wide input voltage range of 4.5V to 40V, and can drive up to 6 strings of LEDs with a maximum current of 1A per string. It also includes a built-in dimming function, allowing for precise control of the LED brightness. The board is compatible with the STM32 Nucleo development platform, making it easy to integrate into existing projects.
Specifications
STMicroelectronics technical specifications, attributes, parameters and parts with similar specifications to STMicroelectronics .
- TypeParameter
- Part StatusActive
- Moisture Sensitivity Level (MSL)1 (Unlimited)
- TypePower Management
- FunctionLED Driver
- Utilized IC / PartLED6001
- Evaluation KitYes
- ContentsBoard(s)
- PlatformNucleo
- RoHS StatusROHS3 Compliant
0 Similar Products Remaining
Technical Documents
Associated Products
| Part Number | Manufacturer | Description | Stock | RFQ |
|---|---|---|---|---|
| Analog Devices Inc. | OP Amp Single GP ±18V/36V 8-Pin SOIC N T/R | 0 | RFQ |


Product
Brand
Articles
Tools









