OPA2604 VS NE5532 How to differentiate them?
2 Channels 38mA per Channel 200nA 70 dB Instrumentational OP Amps ±5V~15V NE5532 8 Pins 8-DIP (0.300, 7.62mm)









2 Channels 38mA per Channel 200nA 70 dB Instrumentational OP Amps ±5V~15V NE5532 8 Pins 8-DIP (0.300, 7.62mm)
OPA2604 and NE5532 are all integrated circuits with 8 pins. So this article is going to talk about the detailed information about OPA2604 and NE5532, and interpret the differences between them.

Which OpAmp is Better for 20W Class A Amplifier - OPA2604 vs NE5532?
- Overview of OPA2604
- Overview of NE5532
- OPA2604 VS NE5532 Features
- OPA2604 VS NE5532 Pinout
- OPA2604 VS NE5532 Block Diagram
- OPA2604 VS NE5532 Absolute Maximum Ratings
- OPA2604 VS NE5532 Specifications
- OPA2604 VS NE5532 Equivalents
- OPA2604 VS NE5532 Applications
- OPA2604 VS NE5532 Datasheet
- Conclusion of OPA2604 VS NE5532
- OPA2604 VS NE5532 Package information
- Popularity by Region
Overview of OPA2604
The OPA2604 is a dual-input operational amplifier with FET inputs that are designed for improved AC performance. High-quality audio and other applications needing good dynamic performance benefit from very low distortion, low noise, and wide bandwidth.
Even with high source impedance, the OPA2604's low-noise FET input provides a wide dynamic range. To reduce the need for interstage coupling capacitors, the offset voltage is laser-trimmed. The OPA2604 is available in 8-pin plastic mini-DIP and SO-8 surface-mount packages, with a temperature range of –25°C to +85°C.
Overview of NE5532
The operational amplifiers in the NE5532 family are high-performance devices with good DC and AC characteristics. Low noise, high output drive capability, high unity-gain, maximum-output-swing bandwidths, low distortion, high slew rate, input-protection diodes, and output short-circuit protection are only some of the features. These operational amplifiers are calibrated to run at unity gain on the inside. For these devices, maximum equivalent input noise voltage constraints have been imposed.
OPA2604 VS NE5532 Features
OPA2604 Features
Qualification in Accordance With AEC-Q100†
Qualified for Automotive Applications
Customer-Specific Configuration Control Can Be Supported Along With Major-Change Approval
Low Distortion: 0.0003% at 1 kHz
Low Noise: 10 nV/Hz
High Slew Rate: 25 V/µs
Wide Gain-Bandwidth: 20 MHz
Unity-Gain Stable
Wide Supply Range: VS = ±4.5 to ±24 V
Drives 600 Loads
NE5532 Features
Small-Signal Bandwidth: 10 MHz
Output Drive Capability: 600, 10 VRMS
Input Noise Voltage: 5.0 nV Hz (Typical)
DC Voltage Gain: 50000
AC Voltage Gain: 2200 at 10 kHz
Power Bandwidth: 140 kHz
Slew Rate: 9.0 V/s
Large Supply Voltage Range: 3.0 to 20 V
Compensated for Unity Gain
Pb−Free Packages are Available
OPA2604 VS NE5532 Pinout

OPA2604 Pinout
| Pin NO. | Pin Name | Pin Description |
| 1 | Output A | Output Of Amplifier A |
| 2 | -In A | Inverting Input Of Amplifier A Non-Inverting Input Of Amplifier A |
| 3 | +In A | Non-Inverting Input Of Amplifier A |
| 4 | V- | Negative Power Supply |
| 5 | +In B | Non-Inverting Input Of Amplifier B |
| 6 | -In B | Inverting Input Of Amplifier B |
| 7 | Output B | Output Of Amplifier B |
| 8 | V+ | Positive Power Supply |

NE5532 Pinout
| Pin Number | Pin Name | Description |
| 1 | 1OUT | Output |
| 2 | 1IN- | Inverting Input |
| 3 | 1IN+ | Noninverting input |
| 4 | VCC- | Negative Supply |
| 5 | 2IN+ | Noninverting Input |
| 6 | 2IN- | Inverting Input |
| 7 | 2OUT | Output |
| 8 | VCC+ | Positive Supply |
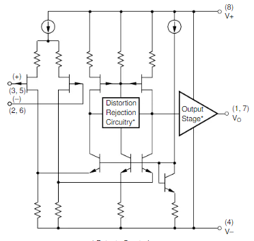
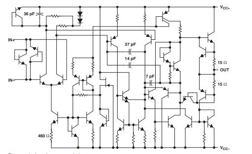
OPA2604 VS NE5532 Block Diagram

OPA2604 Block diagram

NE5532 Block Diagram
OPA2604 VS NE5532 Absolute Maximum Ratings
| Power Supply Voltage | ±25V |
| Input Voltage | (V–)–1V to (V+)+1V |
| Output Short Circuit to Ground | Continuous |
| Operating Temperature | –40°C to +100°C |
| Storage Temperature | –40°C to +125°C |
| Junction Temperature | +150°C |
| Lead Temperature (soldering, 10s) AP | +300°C |
| Lead Temperature (soldering, 3s) AU | +260°C |
OPA2604 Absolute Maximum Ratings
| MIN MAX | UNIT | ||
| VCC Supply voltage(2) | VCC+ | 0 22 | V |
| VCC– | –22 0 | V | |
| The input voltage, either input(2)(3) | VCC– VCC+ | V | |
| Input current(4) | –10 10 | mA | |
| Duration of output short circuit(5) | Unlimited | ||
| TJ Operating virtual-junction temperature | 150 | °C | |
| Tstg Storage temperature range | –65 150 | °C | |
NE5532 Absolute Maximum Ratings
OPA2604 VS NE5532 Specifications
| OPA2604 | NE5532 | |
| JESD-609 Code | e0 | e4 |
| Supply Voltage | 15V | 15V |
| Operating Temperature | -25°C°C~85°C | 0°C~70°C |
| Power Supplies | +-15V | +-5/+-15/10/30V |
| Supply Current | 12mA | 8mA |
| Common Mode Rejection Ratio | 100 dB | 70 dB |
| Neg Supply Voltage-Nom (Vsup) | -15V | -15V |
| Nominal Supply Current | 16mA | 16mA |
| Slew Rate | 15 V/us | 9V/μs |
OPA2604 VS NE5532 Equivalents
OPA2604 VS NE5532 Applications
OPA2604 Applications
Professional Audio Equipment
PCM DAC I/V Converter
Spectral Analysis Equipment
Active Filters
Transducer Amplifier
Data Acquisition
NE5532 Applications
AV Receivers
Embedded PCs
Netbooks
Video Broadcasting and Infrastructure: Scalable Platforms
DVD Recorders and Players
Multichannel Video Transcoders
Pro Audio Mixers
OPA2604 VS NE5532 Datasheet
Conclusion of OPA2604 VS NE5532
The OPA2604 is a Fet Input op-amp, while the NE5532 is a Bipolar Input op-amp.
Although many people dismiss the NE5532 as an obsolete component and try to locate a replacement, the NE5532 is still adequate for most applications. Because anything better is overkill and not cost-effective, a lot of new audio equipment still uses ancient op-amps like the NE5532 and TL072.
The NE5532 is usually a better choice than a JFET OPA2604 if you can utilize a bipolar OP. When a FET type is required, the OPA2604 is a better alternative than the TL072. It's possible that this is the case with low-frequency filters. The OPAx132 family is the slightly better version for DC critical applications.
OPA2604 VS NE5532 Package information

OPA2604 Package information

NE5532 Package information
Popularity by Region
What is OPA2604?
OPA2604 is a dedicated op-amp designed by Texas Instruments for high-performance audio systems.
What are the applications of OPA2604?
Generally used in spectrum analyzers, active filters, etc.
What is the NE5532?
The NE5532 operational amplifiers are high-performance devices with good dc and ac characteristics. Low noise, strong output-drive capability, high unity-gain, maximum-output-swing bandwidths, low distortion, and a high slew rate are just a few of the qualities.
What is NE5532 used for?
For its noise immunity and high output drive capabilities, the NE5532 is a Dual Low Noise Op-Amp in an 8-pin package that is often employed as an amplifier in audio circuits. Internally compensated for high unity gain, maximum output swing bandwidth, minimal distortion, and high slew rate, the Op-Amp is used.
What are the operating temperature of OPA2604 and NE5532 respectively?
The operating temperature of OPA2134 is -25°C°C~85°C, while the NE5532 is 0°C~70°C.
A6K SWITCH ROTARY DIP HEX 25MA 24V[Video]: Datasheet, Features, and Output Codes31 March 2022832
A Comprehensive Guide to LTC7106EDDB-1#TRMPBF Digital to Analog Converter06 March 2024116
TLV320AIC3104IRHBR Audio Codec: Pinout, Datasheet, and Alternatives25 March 20221091
LTC3533 Converter: Pinout, Equivalent and Datasheet [FAQ & Video]27 May 2022395
LM741CN vs UA741CN : Which one is better?26 February 20229174
Xilinx XC7K160T-2FFG676C FPGA: Specifications, Featrues and Application06 June 2025305
Exploring the Microchip PIC18F66J50 Microcontroller: A Comprehensive Technical Analysis29 February 202485
BMI160 Obsolete: Best Replacement Sensors BMI270, BMI323, LSM6DSOTR30 August 20251799
A Combo for Innovation: Open Source and Crowdfunding15 November 20193628
Power Up Your Savings this Christmas - Utmel's Exclusive Holiday Deals30 October 2025288
Why does a MOSFET with a Small Internal Resistance Heat Up?09 May 20223451
Utmel Christmas and New Year Carnival07 December 20202376
Diodes Tutorial: How to Test Diodes?22 October 20258866
Selection and Optimization of Peripheral Components for DC-DC Boost Regulator15 April 20221772
What is Digital Signal Processing (DSP)?17 March 20223945
Multiplexers: Types, Functionality, and Applications21 April 2025766
Texas Instruments
In Stock: 664
United States
China
Canada
Japan
Russia
Germany
United Kingdom
Singapore
Italy
Hong Kong(China)
Taiwan(China)
France
Korea
Mexico
Netherlands
Malaysia
Austria
Spain
Switzerland
Poland
Thailand
Vietnam
India
United Arab Emirates
Afghanistan
Åland Islands
Albania
Algeria
American Samoa
Andorra
Angola
Anguilla
Antigua & Barbuda
Argentina
Armenia
Aruba
Australia
Azerbaijan
Bahamas
Bahrain
Bangladesh
Barbados
Belarus
Belgium
Belize
Benin
Bermuda
Bhutan
Bolivia
Bonaire, Sint Eustatius and Saba
Bosnia & Herzegovina
Botswana
Brazil
British Indian Ocean Territory
British Virgin Islands
Brunei
Bulgaria
Burkina Faso
Burundi
Cabo Verde
Cambodia
Cameroon
Cayman Islands
Central African Republic
Chad
Chile
Christmas Island
Cocos (Keeling) Islands
Colombia
Comoros
Congo
Congo (DRC)
Cook Islands
Costa Rica
Côte d’Ivoire
Croatia
Cuba
Curaçao
Cyprus
Czechia
Denmark
Djibouti
Dominica
Dominican Republic
Ecuador
Egypt
El Salvador
Equatorial Guinea
Eritrea
Estonia
Eswatini
Ethiopia
Falkland Islands
Faroe Islands
Fiji
Finland
French Guiana
French Polynesia
Gabon
Gambia
Georgia
Ghana
Gibraltar
Greece
Greenland
Grenada
Guadeloupe
Guam
Guatemala
Guernsey
Guinea
Guinea-Bissau
Guyana
Haiti
Honduras
Hungary
Iceland
Indonesia
Iran
Iraq
Ireland
Isle of Man
Israel
Jamaica
Jersey
Jordan
Kazakhstan
Kenya
Kiribati
Kosovo
Kuwait
Kyrgyzstan
Laos
Latvia
Lebanon
Lesotho
Liberia
Libya
Liechtenstein
Lithuania
Luxembourg
Macao(China)
Madagascar
Malawi
Maldives
Mali
Malta
Marshall Islands
Martinique
Mauritania
Mauritius
Mayotte
Micronesia
Moldova
Monaco
Mongolia
Montenegro
Montserrat
Morocco
Mozambique
Myanmar
Namibia
Nauru
Nepal
New Caledonia
New Zealand
Nicaragua
Niger
Nigeria
Niue
Norfolk Island
North Korea
North Macedonia
Northern Mariana Islands
Norway
Oman
Pakistan
Palau
Palestinian Authority
Panama
Papua New Guinea
Paraguay
Peru
Philippines
Pitcairn Islands
Portugal
Puerto Rico
Qatar
Réunion
Romania
Rwanda
Samoa
San Marino
São Tomé & Príncipe
Saudi Arabia
Senegal
Serbia
Seychelles
Sierra Leone
Sint Maarten
Slovakia
Slovenia
Solomon Islands
Somalia
South Africa
South Sudan
Sri Lanka
St Helena, Ascension, Tristan da Cunha
St. Barthélemy
St. Kitts & Nevis
St. Lucia
St. Martin
St. Pierre & Miquelon
St. Vincent & Grenadines
Sudan
Suriname
Svalbard & Jan Mayen
Sweden
Syria
Tajikistan
Tanzania
Timor-Leste
Togo
Tokelau
Tonga
Trinidad & Tobago
Tunisia
Turkey
Turkmenistan
Turks & Caicos Islands
Tuvalu
U.S. Outlying Islands
U.S. Virgin Islands
Uganda
Ukraine
Uruguay
Uzbekistan
Vanuatu
Vatican City
Venezuela
Wallis & Futuna
Yemen
Zambia
Zimbabwe







