LTC3533 Converter: Pinout, Equivalent and Datasheet [FAQ & Video]
Linear Technology/Analog Devices
14 Terminals 1.8V 14-Pin LTC3533 DC DC Voltage Regulator SWITCHING REGULATOR 1 Outputs 300kHz~2MHz Tape & Reel (TR) 2A 14-WFDFN Exposed Pad









14 Terminals 1.8V 14-Pin LTC3533 DC DC Voltage Regulator SWITCHING REGULATOR 1 Outputs 300kHz~2MHz Tape & Reel (TR) 2A 14-WFDFN Exposed Pad
The LTC3533 is a wide VIN range, highly efficient, fixed frequency, buck-boost DC/DC converter that operates from input voltages above, below or equal to the output voltage. This article will introduce LTC3533 systematically from its features, pinout to its specifications, applications, also including LTC3533 datasheet and so much more. Furthermore, Huge range of Semiconductors, Capacitors, Resistors and IcS in stock. Welcome RFQ.

How does Buck Converter work? | DC-DC Converter - 1
LTC3533 Pinout
The following figure is the diagram of LTC3533 Pinout.

Pinout
LTC3533 CAD Model
The followings are LTC3533 Symbol, Footprint, and 3D Model.

PCB Symbol

PCB Footprint

3D Model
LTC3533 Description
The LTC3533 is a wide VIN range, highly efficient, fixed frequency, buck-boost DC/DC converter that operates from input voltages above, below or equal to the output voltage. The topology incorporated in the IC provides a continuous transfer function through all operating modes, making the product ideal for single cell lithium-ion/polymer or multi-cell alkaline/NiMH applications where the output voltage is within the input voltage range.
The LTC3533 features programmable Burst Mode operation, extended VIN and VOUT ranges down to 1.8V, and increased output current. Switching frequencies up to 2MHz are programmed with an external resistor. The Burst Mode threshold is programmed with a single resistor from the BURST pin to GND. Other features include 1µA shutdown current, short circuit protection, programmable soft-start, current limit and thermal shutdown. The LTC3533 is housed in the thermally enhanced 14-lead (3mm × 4mm × 0.75mm) DFN package.
This article provides you with a basic overview of the LTC3533 Converter, including its pin descriptions, features and specifications, etc., to help you quickly understand what LTC3533 is.
LTC3533 Features
● Regulated Output with Input Voltages Above, Below or Equal to the Output
● 1.8V to 5.5V (Input) and 5.25V (Output) Voltage Range
● 0.8A Continuous Output Current: VIN > 1.8V
● 2A Continuous Output Current: VIN > 3V
● Single Inductor
● Synchronous Rectification: Up to 96% Efficiency
● Programmable Burst Mode® Operation: IQ = 40µA
● Output Disconnect in Shutdown
● Programmable Frequency from 300kHz to 2MHz
● <1µA Shutdown Current
● Small Thermally Enhanced 14-Lead (3mm × 4mm × 0.75mm) DFN package
Specifications
- TypeParameter
- Lifecycle Status
Lifecycle Status refers to the current stage of an electronic component in its product life cycle, indicating whether it is active, obsolete, or transitioning between these states. An active status means the component is in production and available for purchase. An obsolete status indicates that the component is no longer being manufactured or supported, and manufacturers typically provide a limited time frame for support. Understanding the lifecycle status is crucial for design engineers to ensure continuity and reliability in their projects.
PRODUCTION (Last Updated: 1 month ago) - Factory Lead Time8 Weeks
- Mounting Type
The "Mounting Type" in electronic components refers to the method used to attach or connect a component to a circuit board or other substrate, such as through-hole, surface-mount, or panel mount.
Surface Mount - Package / Case
refers to the protective housing that encases an electronic component, providing mechanical support, electrical connections, and thermal management.
14-WFDFN Exposed Pad - Surface Mount
having leads that are designed to be soldered on the side of a circuit board that the body of the component is mounted on.
YES - Number of Pins14
- Operating Temperature
The operating temperature is the range of ambient temperature within which a power supply, or any other electrical equipment, operate in. This ranges from a minimum operating temperature, to a peak or maximum operating temperature, outside which, the power supply may fail.
-40°C~85°C TA - Packaging
Semiconductor package is a carrier / shell used to contain and cover one or more semiconductor components or integrated circuits. The material of the shell can be metal, plastic, glass or ceramic.
Tape & Reel (TR) - Published2007
- JESD-609 Code
The "JESD-609 Code" in electronic components refers to a standardized marking code that indicates the lead-free solder composition and finish of electronic components for compliance with environmental regulations.
e3 - Part Status
Parts can have many statuses as they progress through the configuration, analysis, review, and approval stages.
Active - Moisture Sensitivity Level (MSL)
Moisture Sensitivity Level (MSL) is a standardized rating that indicates the susceptibility of electronic components, particularly semiconductors, to moisture-induced damage during storage and the soldering process, defining the allowable exposure time to ambient conditions before they require special handling or baking to prevent failures
1 (Unlimited) - Number of Terminations14
- ECCN Code
An ECCN (Export Control Classification Number) is an alphanumeric code used by the U.S. Bureau of Industry and Security to identify and categorize electronic components and other dual-use items that may require an export license based on their technical characteristics and potential for military use.
EAR99 - Terminal Finish
Terminal Finish refers to the surface treatment applied to the terminals or leads of electronic components to enhance their performance and longevity. It can improve solderability, corrosion resistance, and overall reliability of the connection in electronic assemblies. Common finishes include nickel, gold, and tin, each possessing distinct properties suitable for various applications. The choice of terminal finish can significantly impact the durability and effectiveness of electronic devices.
Matte Tin (Sn) - Additional Feature
Any Feature, including a modified Existing Feature, that is not an Existing Feature.
SEATED HT-CALCULATED - Terminal Position
In electronic components, the term "Terminal Position" refers to the physical location of the connection points on the component where external electrical connections can be made. These connection points, known as terminals, are typically used to attach wires, leads, or other components to the main body of the electronic component. The terminal position is important for ensuring proper connectivity and functionality of the component within a circuit. It is often specified in technical datasheets or component specifications to help designers and engineers understand how to properly integrate the component into their circuit designs.
DUAL - Terminal Form
Occurring at or forming the end of a series, succession, or the like; closing; concluding.
NO LEAD - Peak Reflow Temperature (Cel)
Peak Reflow Temperature (Cel) is a parameter that specifies the maximum temperature at which an electronic component can be exposed during the reflow soldering process. Reflow soldering is a common method used to attach electronic components to a circuit board. The Peak Reflow Temperature is crucial because it ensures that the component is not damaged or degraded during the soldering process. Exceeding the specified Peak Reflow Temperature can lead to issues such as component failure, reduced performance, or even permanent damage to the component. It is important for manufacturers and assemblers to adhere to the recommended Peak Reflow Temperature to ensure the reliability and functionality of the electronic components.
260 - Terminal Pitch
The center distance from one pole to the next.
0.5mm - Time@Peak Reflow Temperature-Max (s)
Time@Peak Reflow Temperature-Max (s) refers to the maximum duration that an electronic component can be exposed to the peak reflow temperature during the soldering process, which is crucial for ensuring reliable solder joint formation without damaging the component.
30 - Base Part Number
The "Base Part Number" (BPN) in electronic components serves a similar purpose to the "Base Product Number." It refers to the primary identifier for a component that captures the essential characteristics shared by a group of similar components. The BPN provides a fundamental way to reference a family or series of components without specifying all the variations and specific details.
LTC3533 - Function
The parameter "Function" in electronic components refers to the specific role or purpose that the component serves within an electronic circuit. It defines how the component interacts with other elements, influences the flow of electrical signals, and contributes to the overall behavior of the system. Functions can include amplification, signal processing, switching, filtering, and energy storage, among others. Understanding the function of each component is essential for designing effective and efficient electronic systems.
Step-Up, Step-Down - Number of Outputs1
- Qualification Status
An indicator of formal certification of qualifications.
Not Qualified - Efficiency
Efficiency in electronic components refers to the ratio of useful output energy or power to the input energy or power. It is a measure of how effectively a component converts input energy into output energy without wasting any energy in the process. Higher efficiency indicates that the component is more effective in performing its intended function while minimizing energy losses. Efficiency is an important parameter in electronic components such as power supplies, amplifiers, and motors, as it directly impacts the overall performance and energy consumption of the system. Manufacturers often specify the efficiency rating of their components to help users understand how efficiently the component operates under different conditions.
96 % - Voltage - Input (Max)
Voltage - Input (Max) is a parameter in electronic components that specifies the maximum voltage that can be safely applied to the input of the component without causing damage. This parameter is crucial for ensuring the proper functioning and longevity of the component. Exceeding the maximum input voltage can lead to electrical overstress, which may result in permanent damage or failure of the component. It is important to carefully adhere to the specified maximum input voltage to prevent any potential issues and maintain the reliability of the electronic system.
5.5V - Output Voltage
Output voltage is a crucial parameter in electronic components that refers to the voltage level produced by the component as a result of its operation. It represents the electrical potential difference between the output terminal of the component and a reference point, typically ground. The output voltage is a key factor in determining the performance and functionality of the component, as it dictates the level of voltage that will be delivered to the connected circuit or load. It is often specified in datasheets and technical specifications to ensure compatibility and proper functioning within a given system.
5.25V - Output Type
The "Output Type" parameter in electronic components refers to the type of signal or data that is produced by the component as an output. This parameter specifies the nature of the output signal, such as analog or digital, and can also include details about the voltage levels, current levels, frequency, and other characteristics of the output signal. Understanding the output type of a component is crucial for ensuring compatibility with other components in a circuit or system, as well as for determining how the output signal can be utilized or processed further. In summary, the output type parameter provides essential information about the nature of the signal that is generated by the electronic component as its output.
Adjustable - Voltage - Input (Min)
Voltage - Input (Min) refers to the minimum voltage level that an electronic component requires to operate correctly. It indicates the lowest voltage that can be applied to the component while still allowing it to function as intended. If the input voltage falls below this specified minimum, the component may not perform properly or may fail to operate altogether. This parameter is critical for ensuring reliable operation and longevity of the device in electronic circuits.
1.8V - Input Voltage-Nom
Input Voltage-Nom refers to the nominal or rated input voltage that an electronic component or device is designed to operate within. This parameter specifies the voltage level at which the component is expected to function optimally and safely. It is important to ensure that the actual input voltage supplied to the component does not exceed this nominal value to prevent damage or malfunction. Manufacturers provide this specification to guide users in selecting the appropriate power supply or input voltage source for the component. It is a critical parameter to consider when designing or using electronic circuits to ensure reliable performance and longevity of the component.
3.6V - Analog IC - Other Type
Analog IC - Other Type is a parameter used to categorize electronic components that are integrated circuits (ICs) designed for analog signal processing but do not fall into more specific subcategories such as amplifiers, comparators, or voltage regulators. These ICs may include specialized analog functions such as analog-to-digital converters (ADCs), digital-to-analog converters (DACs), voltage references, or signal conditioning circuits. They are typically used in various applications where precise analog signal processing is required, such as in audio equipment, instrumentation, communication systems, and industrial control systems. Manufacturers provide detailed specifications for these components to help engineers select the most suitable IC for their specific design requirements.
SWITCHING REGULATOR - Output Configuration
Output Configuration in electronic components refers to the arrangement or setup of the output pins or terminals of a device. It defines how the output signals are structured and how they interact with external circuits or devices. The output configuration can determine the functionality and compatibility of the component in a circuit design. Common types of output configurations include single-ended, differential, open-drain, and push-pull configurations, each serving different purposes and applications in electronic systems. Understanding the output configuration of a component is crucial for proper integration and operation within a circuit.
Positive - Current - Output
Current - Output is a parameter in electronic components that refers to the maximum amount of current that can be delivered by the output of the component. It is a crucial specification as it determines the capability of the component to supply power to connected devices or circuits. The current output rating is typically specified in amperes (A) and is important for ensuring that the component can safely and effectively power the load it is connected to without overheating or failing. Designers and engineers must consider the current output rating when selecting components to ensure compatibility and reliable operation of the overall system.
2A - Topology
In the context of electronic components, "topology" refers to the arrangement or configuration of the components within a circuit or system. It defines how the components are connected to each other and how signals flow between them. The choice of topology can significantly impact the performance, efficiency, and functionality of the electronic system. Common topologies include series, parallel, star, mesh, and hybrid configurations, each with its own advantages and limitations. Designers carefully select the appropriate topology based on the specific requirements of the circuit to achieve the desired performance and functionality.
Buck, Boost - Control Mode
In electronic components, "Control Mode" refers to the method or mode of operation used to regulate or control the behavior of the component. This parameter determines how the component responds to input signals or commands to achieve the desired output. The control mode can vary depending on the specific component and its intended function, such as voltage regulation, current limiting, or frequency modulation. Understanding the control mode of an electronic component is crucial for proper integration and operation within a circuit or system.
VOLTAGE-MODE - Frequency - Switching
"Frequency - Switching" in electronic components refers to the rate at which a device, such as a transistor or switching regulator, turns on and off during operation. This parameter is crucial in determining the efficiency and performance of power converters, oscillators, and other circuits that rely on rapid switching. Higher switching frequencies typically allow for smaller component sizes but may require more advanced design considerations to manage heat and electromagnetic interference.
300kHz~2MHz - Control Technique
In electronic components, "Control Technique" refers to the method or approach used to regulate and manage the operation of the component. This parameter is crucial in determining how the component functions within a circuit or system. Different control techniques can include analog control, digital control, pulse-width modulation (PWM), and various feedback mechanisms. The choice of control technique can impact the performance, efficiency, and overall functionality of the electronic component. It is important to select the appropriate control technique based on the specific requirements and characteristics of the application in which the component will be used.
PULSE WIDTH MODULATION - Synchronous Rectifier
Synchronous rectification is a technique for improving the efficiency of rectification by replacing diodes with actively controlled switches, usually power MOSFETs or power bipolar junction transistors (BJT).
Yes - Switcher Configuration
Switcher Configuration in electronic components refers to the arrangement or setup of a switcher circuit, which is a type of power supply that converts one form of electrical energy into another. The configuration of a switcher circuit includes the specific components used, such as transistors, diodes, capacitors, and inductors, as well as their interconnections and control mechanisms. The switcher configuration determines the efficiency, voltage regulation, and other performance characteristics of the power supply. Different switcher configurations, such as buck, boost, buck-boost, and flyback, are used for various applications depending on the desired output voltage and current requirements. Understanding and selecting the appropriate switcher configuration is crucial in designing reliable and efficient power supply systems for electronic devices.
BUCK-BOOST - Length4mm
- Height Seated (Max)
Height Seated (Max) is a parameter in electronic components that refers to the maximum allowable height of the component when it is properly seated or installed on a circuit board or within an enclosure. This specification is crucial for ensuring proper fit and alignment within the overall system design. Exceeding the maximum seated height can lead to mechanical interference, electrical shorts, or other issues that may impact the performance and reliability of the electronic device. Manufacturers provide this information to help designers and engineers select components that will fit within the designated space and function correctly in the intended application.
0.8mm - Width3mm
- RoHS Status
RoHS means “Restriction of Certain Hazardous Substances” in the “Hazardous Substances Directive” in electrical and electronic equipment.
ROHS3 Compliant
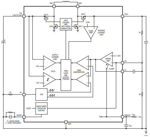
LTC3533 Functional Block Diagram
The following is the Block Diagram of LTC3533.

Block Diagram
LTC3533 Equivalent
| Model number | Manufacturer | Description |
| LTC3533EDE#PBF | Linear Technology | LTC3533 - 2A Wide Input Voltage Synchronous Buck-Boost DC/DC Converter; Package: DFN; Pins: 14; Temperature Range: -40°C to 85°C |
| LTC3533EDE | Analog Devices Inc | Switching Regulator, Voltage-mode, 7A, 2000kHz Switching Freq-Max, PDSO14 |
| LTC3533EDE#TR | Analog Devices Inc | Switching Regulator, Voltage-mode, 7A, 2000kHz Switching Freq-Max, PDSO14 |
| LTC3533EDETRPBF | Linear Technology | IC 7 A SWITCHING REGULATOR, 2000 kHz SWITCHING FREQ-MAX, PDSO14, 4 X 3 MM, 0.75 MM HEIGHT, LEAD FREE, PLASTIC, MO-229WGED-3, DFN-14, Switching Regulator or Controller |
| LTC3533EDE#TRPBF | Analog Devices Inc | 2A Wide Input Voltage Synchronous Buck-Boost DC/DC Converter |
| LTC3533EDET#RPBF | Linear Technology | IC 7 A SWITCHING REGULATOR, 2000 kHz SWITCHING FREQ-MAX, PDSO14, 4 X 3 MM, 0.75 MM HEIGHT, LEAD FREE, PLASTIC, MO-229WGED-3, DFN-14, Switching Regulator or Controller |
Parts with Similar Specs
- ImagePart NumberManufacturerPackage / CaseNumber of PinsNumber of OutputsFrequency - SwitchingInput Voltage-NomVoltage - Input (Min)Voltage - Input (Max)Output VoltageEfficiencyView Compare
LTC3533EDE#TRPBF
14-WFDFN Exposed Pad
14
1
300kHz ~ 2MHz
3.6 V
1.8V
5.5V
5.25 V
96 %
10-VFDFN Exposed Pad
10
1
1MHz
5 V
-
5.5V
5 V
90 %
10-VFDFN Exposed Pad
10
1
-
2.5 V
-
-
5 V
94 %
10-VFDFN Exposed Pad
10
1
1MHz
5 V
-
5.5V
5 V
90 %
LTC3533 Applications
● GSM Modems
● Handheld Instruments
● Digital Cameras
● Smart Phones
● Media Players
● Miniature Hard Disk Drive Power
LTC3533 Using Warning
Note: Please check their parameters and pin configuration before replacing them in your circuit.
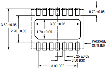
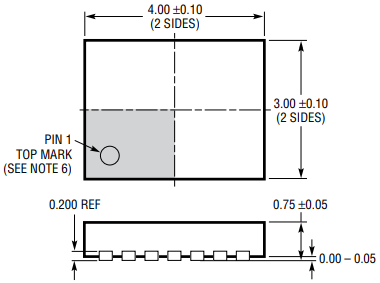
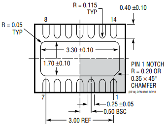
LTC3533 Package
The following diagrams show the LTC3533 Package.

View A

View B

View C
LTC3533 Manufacturer
Linear Technology Corporation, a member of the S&P 500, has been designing, manufacturing and marketing a broad line of high performance analog integrated circuits for major companies worldwide for three decades. The Company's products provide an essential bridge between our analog world and the digital electronics in communications, networking, industrial, automotive, computer, medical, instrumentation, consumer, and military and aerospace systems. Linear Technology produces power management, data conversion, signal conditioning, RF and interface ICs, µModule subsystems, and wireless sensor network products.
Datasheet PDF
- Datasheets :
- PCN Design/Specification :
- ConflictMineralStatement :
- Simulation Models :
How many pins of LTC3533EDE#TRPBF?
14 Pins.
What’s the operating temperature of LTC3533EDE#TRPBF?
-40°C~85°C TA.
What is a switching regulator used for?
A switching regulator can convert input direct current (DC) voltage to the desired direct current (DC) voltage. In an electronic or other device, a switching regulator takes the role of converting the voltage from a battery or other power source to the voltages required by subsequent systems.
What is a switching controller?
A switching controller is an IC that controls the timing of the switching of a power transistor, usually a FET, used in a switching regulator. In some switching regulators, the FET is a discrete component, external to the controller, while in others, the FET is located in the same IC as the switching controller.
Are regulator and controller same?
A voltage regulator produces a stable output voltage that has small variance over a range of load and input conditions. A controller is a device that monitors and modifies the state of a dynamical system.
Yageo RC0603JR-070RL Alternatives: Best 0603 Zero Ohm Resistor Replacements08 September 2025688
STS4DNF60L:datasheet, pinout and specifications11 March 2022405
TPS2553DRVR Switches: Pinout, Equivalent and Datasheet22 October 20213193
DS1307 RTC: Pinout, Equivalent, Datasheet17 August 20213699
IRF510 Power MOSFET: Circuit, Datasheet, and Pinout03 August 202110858
The Comprehensive Introductions to SR920(370) Battery [FAQ]01 July 20226366
J112 JFET N-Channel Transistor: Pinout, Datasheet, Equivalent29 December 20218130
LM3S9000 Series Microcontroller: A Technical Overview29 February 2024200
Switching Diodes Basics: Working, Types and Circuit Analysis24 October 202541191
Role of Solar Energy in Wide-Band Gap Devices for Photovoltaic Applications15 March 20244206
What is ARM Processor?17 March 20224156
What is Smoke Detector?26 October 20213547
FPGA vs ASIC: Comprehensive Comparison Guide09 May 202510692
What is a USB Type-C Connector?28 October 20255580
What are Programmable Logic Controllers?07 September 20202960
An Overview of Fiber Optic Cable10 August 20216294
Linear Technology/Analog Devices
In Stock
United States
China
Canada
Japan
Russia
Germany
United Kingdom
Singapore
Italy
Hong Kong(China)
Taiwan(China)
France
Korea
Mexico
Netherlands
Malaysia
Austria
Spain
Switzerland
Poland
Thailand
Vietnam
India
United Arab Emirates
Afghanistan
Åland Islands
Albania
Algeria
American Samoa
Andorra
Angola
Anguilla
Antigua & Barbuda
Argentina
Armenia
Aruba
Australia
Azerbaijan
Bahamas
Bahrain
Bangladesh
Barbados
Belarus
Belgium
Belize
Benin
Bermuda
Bhutan
Bolivia
Bonaire, Sint Eustatius and Saba
Bosnia & Herzegovina
Botswana
Brazil
British Indian Ocean Territory
British Virgin Islands
Brunei
Bulgaria
Burkina Faso
Burundi
Cabo Verde
Cambodia
Cameroon
Cayman Islands
Central African Republic
Chad
Chile
Christmas Island
Cocos (Keeling) Islands
Colombia
Comoros
Congo
Congo (DRC)
Cook Islands
Costa Rica
Côte d’Ivoire
Croatia
Cuba
Curaçao
Cyprus
Czechia
Denmark
Djibouti
Dominica
Dominican Republic
Ecuador
Egypt
El Salvador
Equatorial Guinea
Eritrea
Estonia
Eswatini
Ethiopia
Falkland Islands
Faroe Islands
Fiji
Finland
French Guiana
French Polynesia
Gabon
Gambia
Georgia
Ghana
Gibraltar
Greece
Greenland
Grenada
Guadeloupe
Guam
Guatemala
Guernsey
Guinea
Guinea-Bissau
Guyana
Haiti
Honduras
Hungary
Iceland
Indonesia
Iran
Iraq
Ireland
Isle of Man
Israel
Jamaica
Jersey
Jordan
Kazakhstan
Kenya
Kiribati
Kosovo
Kuwait
Kyrgyzstan
Laos
Latvia
Lebanon
Lesotho
Liberia
Libya
Liechtenstein
Lithuania
Luxembourg
Macao(China)
Madagascar
Malawi
Maldives
Mali
Malta
Marshall Islands
Martinique
Mauritania
Mauritius
Mayotte
Micronesia
Moldova
Monaco
Mongolia
Montenegro
Montserrat
Morocco
Mozambique
Myanmar
Namibia
Nauru
Nepal
New Caledonia
New Zealand
Nicaragua
Niger
Nigeria
Niue
Norfolk Island
North Korea
North Macedonia
Northern Mariana Islands
Norway
Oman
Pakistan
Palau
Palestinian Authority
Panama
Papua New Guinea
Paraguay
Peru
Philippines
Pitcairn Islands
Portugal
Puerto Rico
Qatar
Réunion
Romania
Rwanda
Samoa
San Marino
São Tomé & Príncipe
Saudi Arabia
Senegal
Serbia
Seychelles
Sierra Leone
Sint Maarten
Slovakia
Slovenia
Solomon Islands
Somalia
South Africa
South Sudan
Sri Lanka
St Helena, Ascension, Tristan da Cunha
St. Barthélemy
St. Kitts & Nevis
St. Lucia
St. Martin
St. Pierre & Miquelon
St. Vincent & Grenadines
Sudan
Suriname
Svalbard & Jan Mayen
Sweden
Syria
Tajikistan
Tanzania
Timor-Leste
Togo
Tokelau
Tonga
Trinidad & Tobago
Tunisia
Turkey
Turkmenistan
Turks & Caicos Islands
Tuvalu
U.S. Outlying Islands
U.S. Virgin Islands
Uganda
Ukraine
Uruguay
Uzbekistan
Vanuatu
Vatican City
Venezuela
Wallis & Futuna
Yemen
Zambia
Zimbabwe


Product
Brand
Articles
Tools









