Analog Devices AD9709-EBEvaluation Board For AD9709
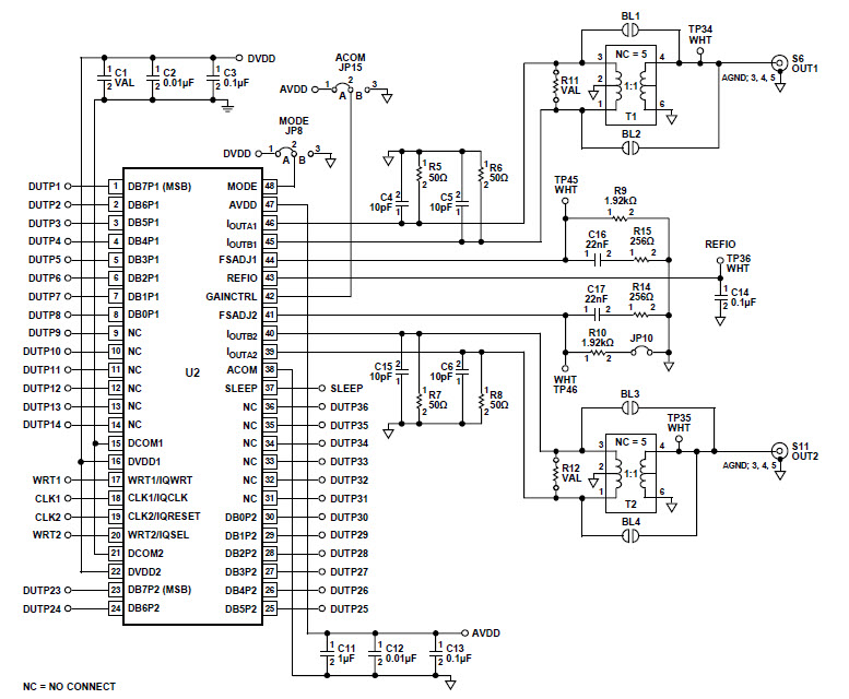
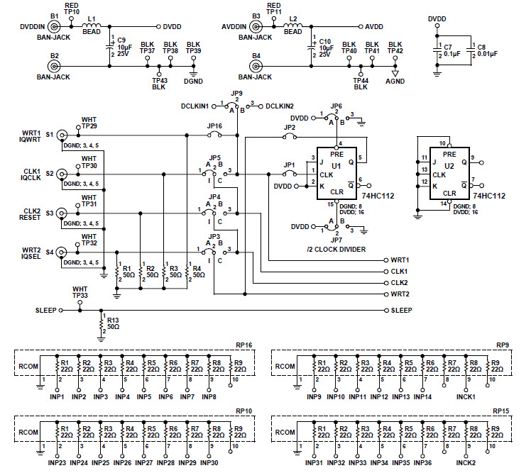
The Analog Devices AD9709-EB Evaluation Board is a powerful tool for testing and evaluating the performance of the AD9709 8-Bit, 125 MSPS, Dual TxDAC+ Digital to Analog Converter. This board is designed for use in communications and telecom applications, providing a high-performance solution for digital signal processing. The board features two independent TxDAC+ converters, each with 8-bit resolution and 125 MSPS sampling rate. It also includes a wide range of features such as adjustable gain, adjustable offset, and adjustable output voltage range. The board is also equipped with a variety of connectors and test points for easy connection to external devices. The AD9709-EB Evaluation Board is an ideal solution for testing and evaluating the performance of the AD9709 in communications and telecom applications.


Product
Brand
Articles
Tools












