Analog Devices Inc. AD9106-EBZANALOG DEVICES AD9106-EBZ Evaluation Board for AD9106 Quad Digital to Analog Converter and Waveform Generator
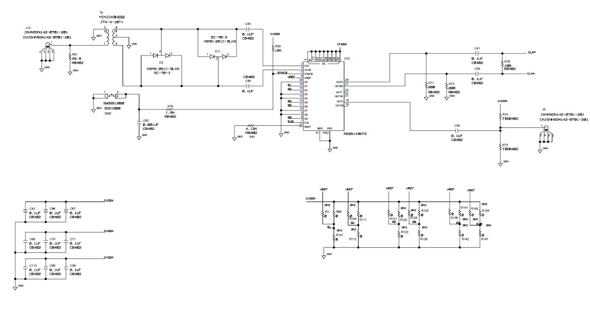
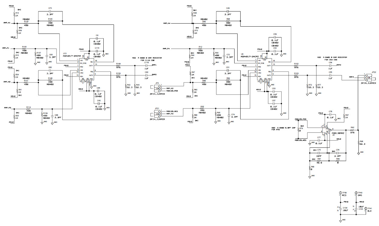
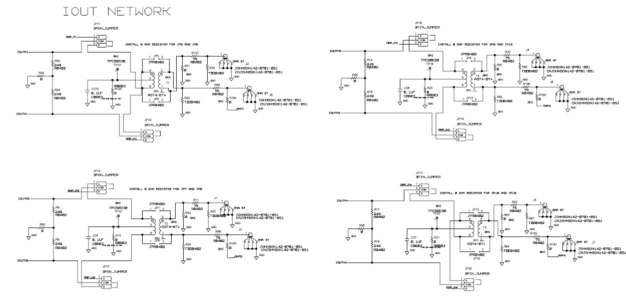
The Analog Devices AD9106-EBZ Evaluation Board is a versatile instrumentation and measurement tool that utilizes the AD9106 Quad, Low Power, 12-Bit, 180 MSPS Digital to Analog Converter and Waveform Generator. This board is designed to provide a complete evaluation platform for the AD9106, allowing users to quickly and easily evaluate the performance of the device. The board features four independent channels, each with its own digital-to-analog converter and waveform generator, allowing users to generate a variety of waveforms with high accuracy and precision. The board also includes a variety of connectors and test points, allowing users to easily connect to external devices and instruments. The AD9106-EBZ Evaluation Board is an ideal tool for engineers and researchers looking to evaluate the performance of the AD9106.
- TypeParameter
- Lifecycle StatusPRODUCTION (Last Updated: 3 weeks ago)
- Factory Lead Time8 Weeks
- Number of Pins0
- PackagingBox
- SeriesTxDAC®
- Part StatusActive
- Moisture Sensitivity Level (MSL)1 (Unlimited)
- Max Operating Temperature85°C
- Min Operating Temperature-40°C
- Frequency180MHz
- Base Part NumberAD9106
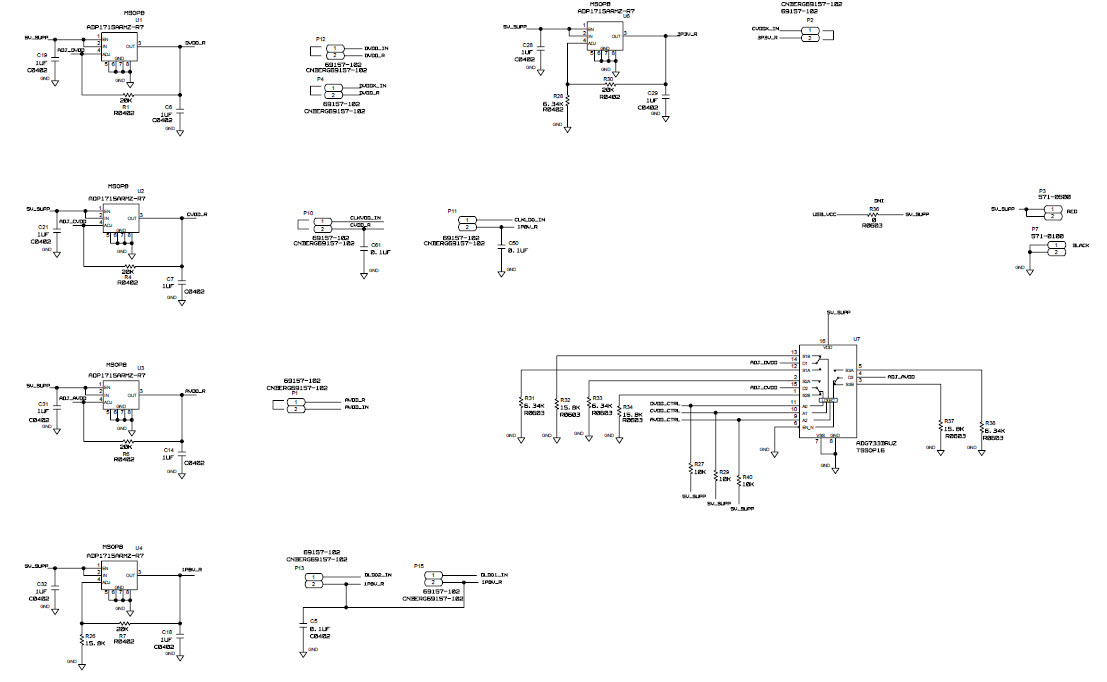
- Operating Supply Voltage5V
- InterfaceSPI, USB
- Operating Supply Current89mA
- Power Dissipation315mW
- Number of Bits12
- Utilized IC / PartAD9106
- Supplied ContentsBoard(s)
- Data InterfaceSPI
- Resolution1.5 B
- Sampling Rate180 Msps
- Evaluation KitYes
- Settling Time32.1μs
- Sampling Rate (Per Second)180M
- Number of DAC Channels4
- DAC TypeCurrent
- REACH SVHCNo SVHC
- RoHS StatusROHS3 Compliant
- Lead FreeContains Lead
| Part Number | Manufacturer | Description | Stock | RFQ |
|---|---|---|---|---|
| Analog Devices Inc. | IC OPAMP VFB 2 CIRCUIT 16LFCSP | 9850 | RFQ | |
| Analog Devices Inc. | ANALOG DEVICES - AD8130ARZ - Differential Amplifier, Low Cost, 1 Amplifiers, 1.8 mV, 73 dB, 270 MHz, -40 °C, 85 °C | 43 | RFQ | |
| Analog Devices Inc. | ANALOG DEVICES ADG733BRUZAnalogue Switch, Triple Channel, SPDT, 3 Channels, 4.5 ohm, 1.8V to 5.5V,2.5V, TSSOP, 16 Pins | 960 | RFQ | |
| Analog Devices Inc. | SP Amp DIFF Receiver Amp Single ±12.6V/25.2V 8-Pin SOIC N T/R | 503 | RFQ | |
| Analog Devices Inc. | IC TRNSLTR BIDIRECTIONAL 20LFCSP | 33 | BUY | |
| Analog Devices Inc. | Analog Switch Triple SPDT 16-Pin TSSOP T/R | 5 | RFQ | |
| Microchip Technology | IC MCU 8BIT 32KB FLASH 44QFN | 6 | RFQ | |
| Analog Devices Inc. | IC OPAMP VFB 410MHZ 16LFCSP | 1099 | RFQ | |
| Analog Devices Inc. | ANALOG DEVICES ADP1715ARMZ-R7. IC, ADJ LDO REG, 0.8V TO 5V, 0.5A, MSOP8 | 1202 | RFQ | |
| Analog Devices Inc. | IC CLK BUFFER 1:3 1.6GHZ 32LFCSP | 390 | BUY | |
| Abracon LLC | CRYSTAL 20.0000MHZ 10PF SMD | 14650 | RFQ | |
| Analog Devices Inc. | IC TRNSLTR BIDIRECTIONAL 20LFCSP | 5000 | BUY |


Product
Brand
Articles
Tools




























