Analog Devices AD9783-EBZEvaluation Board For LVDS Interface, 500 MSPS DACs
Description
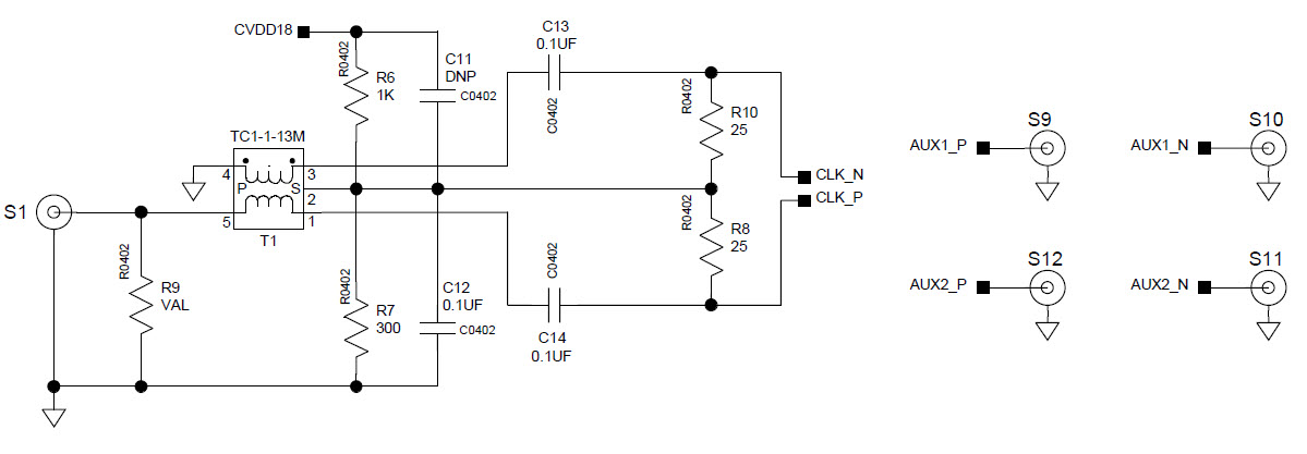
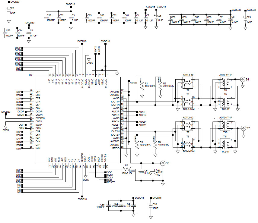
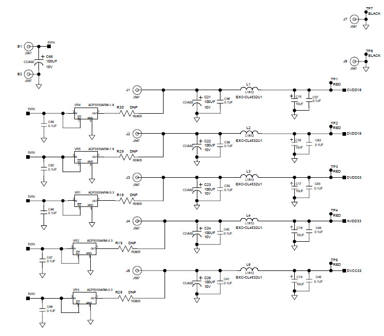
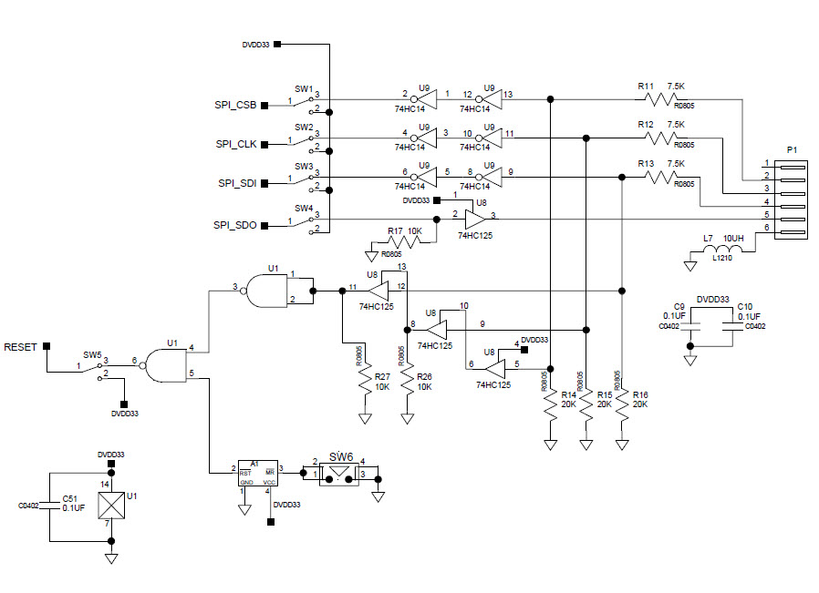
The Analog Devices AD9783-EBZ Evaluation Board is a powerful tool for evaluating the performance of the AD9783 Dual 16-Bit, LVDS Interface, 600 MSPS Digital to Analog Converter. This board is designed for use in communications and telecom applications, providing a high-speed, low-power solution for digital-to-analog conversion. The board features a wide range of features, including a high-speed LVDS interface, a wide input range, and a low-noise output. The board also includes a variety of test points and connectors for easy evaluation and debugging. With its high-performance and low-power design, the AD9783-EBZ Evaluation Board is an ideal solution for communications and telecom applications.
Specifications
Analog Devices technical specifications, attributes, parameters and parts with similar specifications to Analog Devices .
- TypeParameter
- RoHSCompliant
- Evaluation KitYes
- Radiation HardeningNo
0 Similar Products Remaining
Associated Products
| Part Number | Manufacturer | Description | Stock | RFQ |
|---|---|---|---|---|
| NXP USA Inc. | 0 | RFQ | ||
| Diodes Incorporated | IC INVERTER GATE HEX 14TSSOP | 30000 | BUY | |
| Diodes Incorporated | IC INVERTER 6CH 6-INP 14SO | 0 | BUY | |
| Nexperia USA Inc. | IC INVERTER SCHMITT 6CH 14DHVQFN | 2749 | BUY | |
| Nexperia USA Inc. | IC INVERTER SCHMITT 6CH 14TSSOP | 10000 | BUY |


Product
Brand
Articles
Tools




















