Analog Devices AD9777-EB
Description
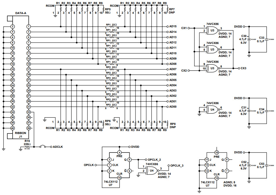
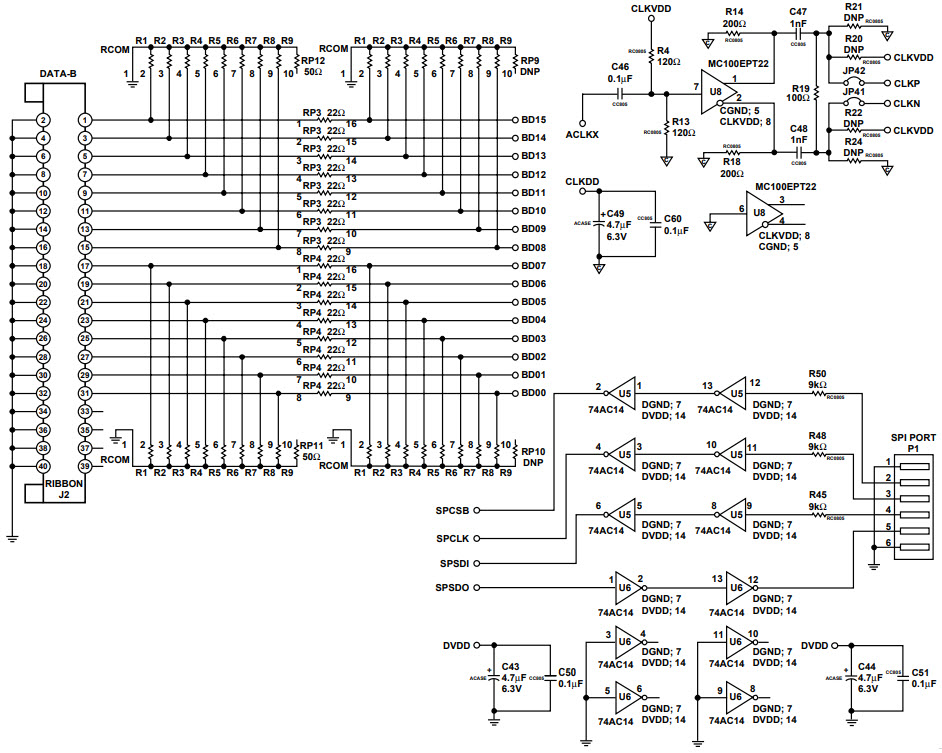
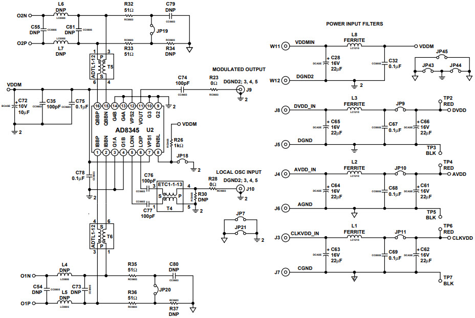
The Analog Devices AD9777-EB Evaluation Board is designed to evaluate the performance of the AD9777, a 16-bit, 160 MSPS dual DAC for communications and telecom applications. The board features two AD9777 DACs, each with a separate power supply, and a wide range of input and output connectors. It also includes a variety of test points and jumpers for easy evaluation of the DACs. The board is designed to provide a complete evaluation platform for the AD9777, allowing users to quickly and easily evaluate the performance of the DACs in their applications.


Product
Brand
Articles
Tools












