Maxim Integrated MAX5719EVKIT#KIT EVAL FOR MAX5719
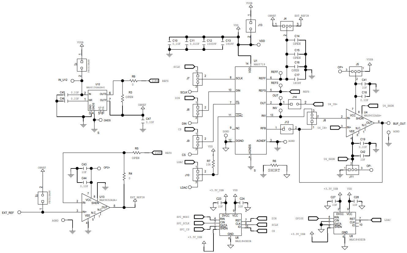
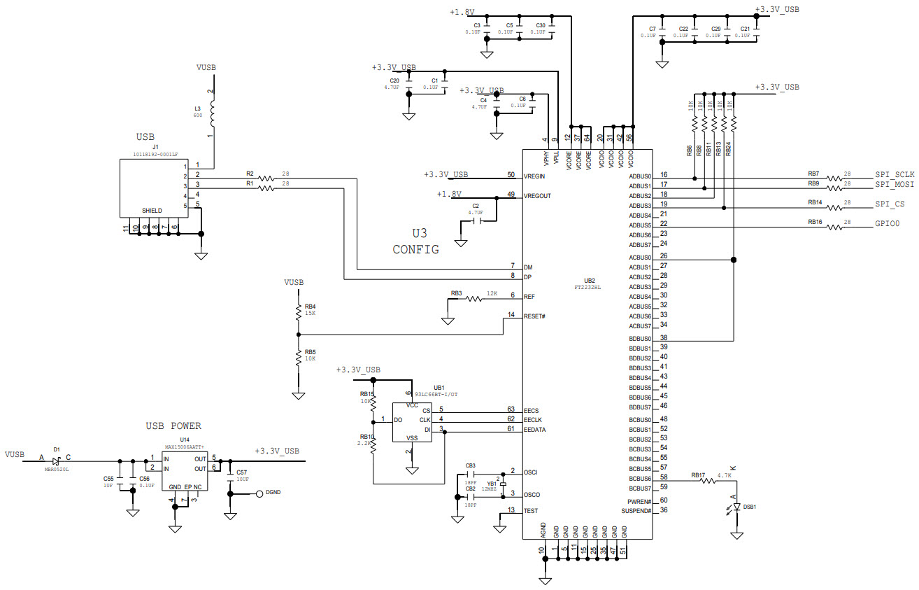
The MAX5719EVKIT-EVKIT# is an evaluation kit for the MAX5719 20-Bit Voltage DAC, Instrumentation and Measurement. This kit includes a MAX5719 evaluation board, a USB-to-I2C interface board, and a USB cable. The MAX5719 is a low-power, 20-bit voltage DAC with a wide input voltage range of 0V to 5V. It features a low-noise, low-drift, and low-power architecture, making it ideal for precision instrumentation and measurement applications. The evaluation board includes a variety of test points and connectors for easy evaluation and testing of the MAX5719. The USB-to-I2C interface board allows for easy connection to a PC for programming and data logging. The USB cable provides power to the evaluation board and allows for communication between the PC and the evaluation board.
- TypeParameter
- Factory Lead Time6 Weeks
- PackagingBulk
- Published2016
- Part StatusActive
- Moisture Sensitivity Level (MSL)1 (Unlimited)
- Max Operating Temperature105°C
- Min Operating Temperature-40°C
- Number of Bits20
- Utilized IC / PartMAX5719
- Supplied ContentsBoard(s), Cable(s)
- Data InterfaceSPI
- Evaluation KitYes
- Settling Time750ns
- Number of DAC Channels1
- DAC TypeVoltage
- REACH SVHCNo SVHC
- RoHS StatusROHS3 Compliant
| Part Number | Manufacturer | Description | Stock | RFQ |
|---|---|---|---|---|
| Abracon LLC | Crystals 12.0MHz 20ppm 18pF -40C 85C | 1000 | RFQ | |
| FTDI, Future Technology Devices International Ltd | IC USB HS DUAL UART/FIFO 64-LQFP | 11 | RFQ | |
| Microchip Technology | MICROCHIP 93LC66BT-I/OT EEPROM, Microwire, 4 Kbit, 256 x 16bit, 2 MHz, Serial Microwire, SOT-23, 6 Pins | 5000 | RFQ | |
| FTDI, Future Technology Devices International Ltd | IC USB HS DUAL UART/FIFO 64-LQFP | 240 | BUY |


Product
Brand
Articles
Tools



















