Analog Devices ADP1974-EVALZBattery conditioning (charging and discharging) systems Compatible with AD8450/AD8451 constant voltage (CV) and constant current (CC) analog front end error amplifie
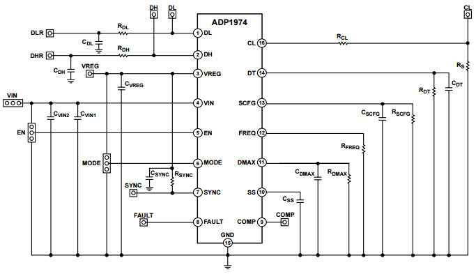
The Analog Devices ADP1974-EVALZ Evaluation Board is designed to evaluate the ADP1974 Bidirectional Synchronous PWM Controller for Battery Test and Formation, Instrumentation and Measurement. This evaluation board features a wide range of features, including a high-efficiency synchronous buck converter, a low-side MOSFET driver, and a high-side MOSFET driver. It also includes a wide range of protection features, such as over-voltage, over-current, and over-temperature protection. The board also includes a USB interface for easy connection to a PC for programming and monitoring. The ADP1974-EVALZ Evaluation Board is an ideal solution for evaluating the ADP1974 Bidirectional Synchronous PWM Controller for Battery Test and Formation, Instrumentation and Measurement.


Product
Brand
Articles
Tools








