Linear Technology/Analog Devices DC237ABOARD EVAL FOR LT1506CS8
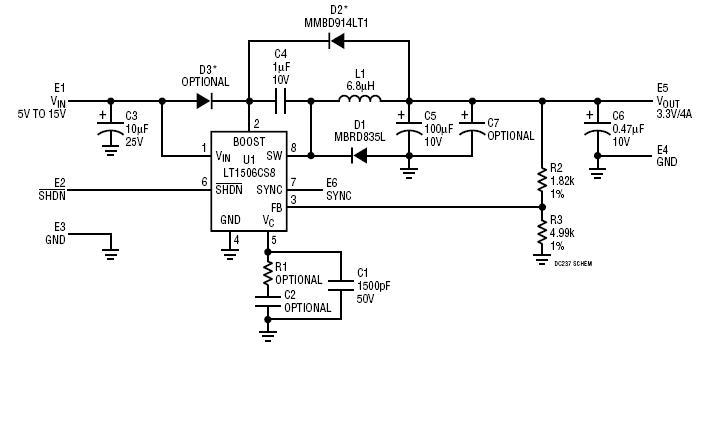
The Analog Devices DC237A-A Demo Board is a versatile instrumentation and measurement tool designed for use with the LT1506 Monolithic 4A Switcher. This board allows users to easily evaluate the performance of the LT1506 in a variety of applications. The board features a 5V to 15V input range and a 3.3V output, making it suitable for a wide range of applications. The board also includes a variety of features such as a power supply, current sense, and voltage sense, allowing users to accurately measure and monitor the performance of the LT1506. Additionally, the board includes a variety of test points and connectors, making it easy to connect to external devices and instruments. The DC237A-A Demo Board is an ideal tool for evaluating the performance of the LT1506 in a variety of applications.
- TypeParameter
- Lifecycle StatusPRODUCTION (Last Updated: 1 week ago)
- Factory Lead Time8 Weeks
- Number of Pins0
- Published2000
- Part StatusActive
- Moisture Sensitivity Level (MSL)1 (Unlimited)
- Base Part NumberLT1506
- Voltage - Output3.3V
- Frequency - Switching500kHz
- Utilized IC / PartLT1506
- Supplied ContentsBoard(s)
- Evaluation KitYes
- Board TypeFully Populated
- Main PurposeDC/DC, Step Down
- Outputs and Type1, Non-Isolated
- Regulator TopologyBuck
- REACH SVHCNo SVHC
- RoHS StatusROHS3 Compliant


Product
Brand
Articles
Tools












