STMicroelectronics STEVAL-ISA101V1Power Management IC Development Tools 2A DC Step Down REG L5973D 4V to36V BRD
Description
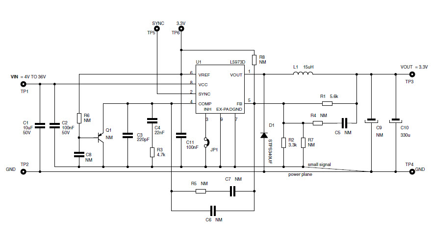
The STMicroelectronics STEVAL-ISA101V1 is a demonstration board that uses the L5973D, a 2 A DC step-down switching regulator with a 4 V/36 V input voltage range. This board is designed for automotive and transportation applications, and is capable of providing a regulated output voltage from 0.8 V to 28 V. It features a wide input voltage range, low quiescent current, and high efficiency. The board also includes a power-on reset circuit, an enable pin, and a power-good indicator. The STEVAL-ISA101V1 is an ideal solution for automotive and transportation applications that require a reliable and efficient power supply.
Specifications
STMicroelectronics technical specifications, attributes, parameters and parts with similar specifications to STMicroelectronics .
- TypeParameter
- Part StatusActive
- Moisture Sensitivity Level (MSL)1 (Unlimited)
- Operating Supply Voltage36V
- Voltage - Output1.235V~36V
- Frequency - Switching250kHz
- Utilized IC / PartL5973D
- Supplied ContentsBoard(s)
- Evaluation KitYes
- Board TypeFully Populated
- Main PurposeDC/DC, Step Down
- Outputs and Type1, Non-Isolated
- Regulator TopologyBuck
- REACH SVHCNo SVHC
- Radiation HardeningNo
- RoHS StatusROHS3 Compliant
0 Similar Products Remaining
Technical Documents
Associated Products
| Part Number | Manufacturer | Description | Stock | RFQ |
|---|---|---|---|---|
| Maxim Integrated | IC SWITCH SPDT 8DIP | 2 | RFQ |


Product
Brand
Articles
Tools










