Linear Technology/Analog Devices DC1289ABOARD EVAL FOR LTC3879EUD
Description
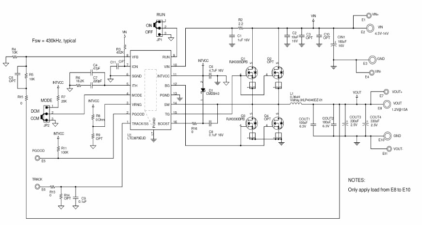
The Analog Devices DC1289A-A, LTC3879EUD Demo Board is a fast, wide operating range, no RSENSE step-down controller designed for communications and telecom power supply applications. It features a wide input voltage range of 4.5V to 60V, and a wide output voltage range of 0.6V to 5.5V. It also has a high efficiency of up to 95%, and a low quiescent current of only 1.5mA. The board also includes a wide range of protection features, such as over-voltage, over-current, and short-circuit protection. Additionally, the board is equipped with a USB interface for easy programming and monitoring. This demo board is ideal for applications such as cellular base stations, wireless access points, and other telecom power supplies.
Specifications
Linear Technology/Analog Devices technical specifications, attributes, parameters and parts with similar specifications to Linear Technology/Analog Devices .
- TypeParameter
- Lifecycle StatusPRODUCTION (Last Updated: 3 months ago)
- Factory Lead Time8 Weeks
- Number of Pins0
- SeriesNo RSENSE™
- Published2009
- Part StatusActive
- Moisture Sensitivity Level (MSL)1 (Unlimited)
- Voltage - Output1.2V
- Frequency - Switching430kHz
- Utilized IC / PartLTC3879
- Supplied ContentsBoard(s)
- Evaluation KitYes
- Board TypeFully Populated
- Main PurposeDC/DC, Step Down
- Outputs and Type1, Non-Isolated
- Regulator TopologyBuck
- RoHS StatusROHS3 Compliant
0 Similar Products Remaining
Technical Documents


Product
Brand
Articles
Tools









