Linear Technology/Analog Devices DC1144A-AEVAL BOARD BOOST REG LT3580
Description
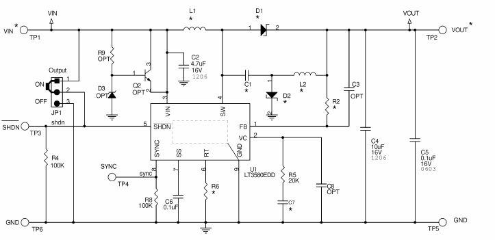
The Analog Devices DC1144A-A, LT3580EDD Demo Board is a boost DC/DC converter designed to convert a 3V to 10V input voltage to a 12V output voltage at 300mA. It is ideal for use in communications and telecom applications. The board features a wide input voltage range, high efficiency, and low output ripple. It also includes a USB interface for easy programming and monitoring. The board is designed to provide a reliable and efficient power solution for a variety of applications.
Specifications
Linear Technology/Analog Devices technical specifications, attributes, parameters and parts with similar specifications to Linear Technology/Analog Devices .
- TypeParameter
- Lifecycle StatusPRODUCTION (Last Updated: 4 weeks ago)
- Factory Lead Time8 Weeks
- Number of Pins0
- Published2007
- Part StatusActive
- Moisture Sensitivity Level (MSL)1 (Unlimited)
- Voltage - Output12V
- Frequency - Switching1MHz
- Utilized IC / PartLT3580
- Supplied ContentsBoard(s)
- Evaluation KitYes
- Board TypeFully Populated
- Main PurposeDC/DC, Step Up
- Outputs and Type1, Non-Isolated
- Regulator TopologyBoost
- Length40mm
- REACH SVHCNo SVHC
- RoHS StatusROHS3 Compliant
0 Similar Products Remaining
Technical Documents


Product
Brand
Articles
Tools









