Linear Technology/Analog Devices DC634ABOARD EVAL FOR LT1930AES5
Description
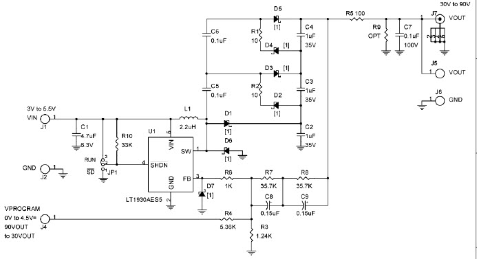
The Analog Devices DC634A-A LT1930AES5 Demo Board is a versatile avalanche photodiode bias supply designed for use with computers and peripherals. It features a 3V to 5.5V input voltage range and an adjustable output voltage range of 30V to 90V. This board is ideal for applications such as laser diode drivers, optical receivers, and other high-voltage applications. It is also equipped with a variety of protection features, including over-voltage, over-current, and short-circuit protection. The board is also designed to be easy to use and configure, making it a great choice for any application.
Specifications
Linear Technology/Analog Devices technical specifications, attributes, parameters and parts with similar specifications to Linear Technology/Analog Devices .
- TypeParameter
- Factory Lead Time8 Weeks
- Lifecycle StatusPRODUCTION (Last Updated: 3 weeks ago)
- Number of Pins0
- Published2001
- Part StatusActive
- Moisture Sensitivity Level (MSL)1 (Unlimited)
- Base Part NumberLT1930
- Voltage - Output30V~90V
- Frequency - Switching2.2MHz
- Utilized IC / PartLT1930A
- Supplied ContentsBoard(s)
- Evaluation KitYes
- Board TypeFully Populated
- Main PurposeDC/DC, Step Up
- Outputs and Type1, Non-Isolated
- Regulator TopologyBoost
- RoHS StatusROHS3 Compliant
0 Similar Products Remaining
Technical Documents
Associated Products
| Part Number | Manufacturer | Description | Stock | RFQ |
|---|---|---|---|---|
| Analog Devices, Inc. | 0 | RFQ | ||
| Analog Devices / Linear Technology | 907 | RFQ |


Product
Brand
Articles
Tools












