Analog Devices Inc. DC1424A-BBOARD DEMO FOR LT3581EMSE
Description
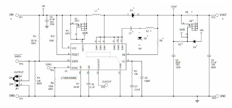
The Analog Devices DC1424A-B LT3581EMSE Demo Board is a versatile power supply solution designed for automotive and transportation applications. It features an input voltage range of 5V to 12V and an output voltage of -12V at 750mA. The board is equipped with a wide range of protection features, including over-voltage, over-current, and short-circuit protection, as well as thermal shutdown. It also has a low quiescent current, making it ideal for battery-powered applications. The board is designed to meet the stringent requirements of automotive and transportation applications, making it a reliable and robust power supply solution.
Specifications
Analog Devices Inc. technical specifications, attributes, parameters and parts with similar specifications to Analog Devices Inc. .
- TypeParameter
- Lifecycle StatusProduction (Last Updated: 1 month ago)
- Number of Pins0
- MfrAnalog Devices Inc.
- PackageBox
- Product StatusActive
- Base Product NumberDC1424
- Factory Pack QuantityFactory Pack Quantity1
- ManufacturerAnalog Devices Inc.
- BrandAnalog Devices
- Tool Is For Evaluation OfLT3581
- RoHSDetails
- Manufacturer Lifecycle StatusPRODUCTION (Last Updated: 1 month ago)
- Voltage-Input5V ~ 12V
- Series-
- PackagingBulk
- TypeVoltage Regulator - Switching Regulator
- SubcategoryDevelopment Tools
- Output Voltage- 11.9 V
- Current - Output750mA
- Voltage - Output-12V
- Frequency - Switching1.2MHz
- Utilized IC / PartLT3581
- Supplied ContentsBoard(s)
- Product TypePower Management IC Development Tools
- Board TypeFully Populated
- Main PurposeDC/DC, Negative Inverter
- Outputs and Type1, Non-Isolated
- Regulator TopologyInverting
- ProductDemonstration Boards
- Input Voltage5 V to 12 V
- Product CategoryPower Management IC Development Tools
0 Similar Products Remaining


Product
Brand
Articles
Tools





