Analog Devices, Inc. AD8253-EVALZ
Description
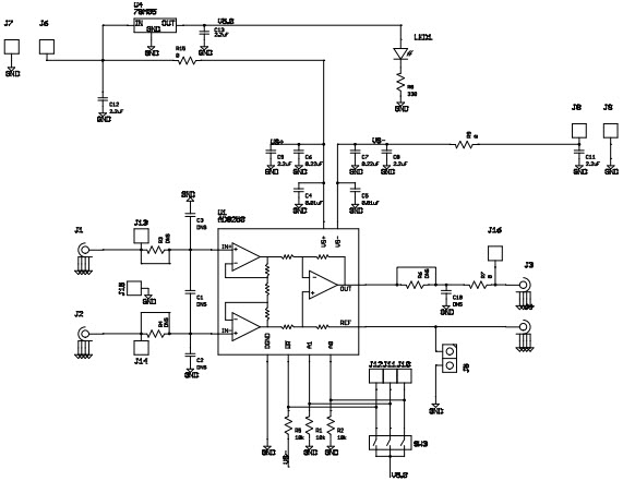
The Analog Devices AD8253-EVALZ Evaluation Board is designed to evaluate the performance of the AD8253 10 MHz 20 V/us, G = 1, 10, 100, 1000, iCMOS Programmable Gain Instrumentation Amplifier. This board is ideal for medical and healthcare applications, as it provides a wide range of gain settings and a high slew rate. The board also features a low noise amplifier, adjustable gain, and a wide bandwidth. The board is easy to use and provides a reliable platform for testing and evaluating the performance of the AD8253 amplifier.
Specifications
Analog Devices, Inc. technical specifications, attributes, parameters and parts with similar specifications to Analog Devices, Inc. .
- TypeParameter
- Lifecycle StatusPRODUCTION (Last Updated: 1 month ago)
- Package / CaseMSOP
- Number of Pins0
- Max Operating Temperature85°C
- Min Operating Temperature-40°C
- Operating Supply Current5.3mA
- Slew Rate20 V/μs
- Common Mode Rejection Ratio100 dB
- Input Offset Voltage (Vos)150μV
- Evaluation KitYes
- Radiation HardeningNo
- RoHS StatusRoHS Compliant
0 Similar Products Remaining
Technical Documents
Associated Products
| Part Number | Manufacturer | Description | Stock | RFQ |
|---|---|---|---|---|
| Analog Devices Inc. | Analog Multiplexer/Amp Single 4:1 14-Pin SOIC N T/R | 450 | BUY | |
| Analog Devices Inc. | IC, ANALOG MULTIPLEXER, 4 X 1, SOIC-14 - More Details | 5000 | BUY | |
| Analog Devices Inc. | IC MUX SWITCHNG W/AMP 4:1 14SOIC | 7528 | BUY |


Product
Brand
Articles
Tools











