Analog Devices, Inc. AD9116-EBZ
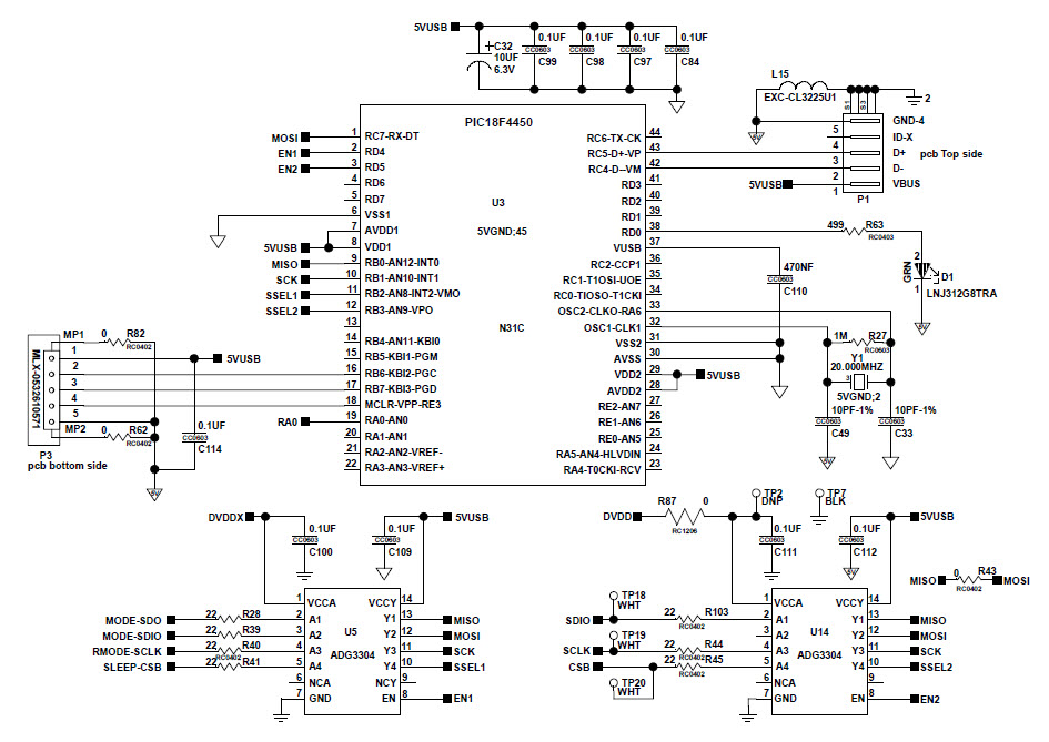
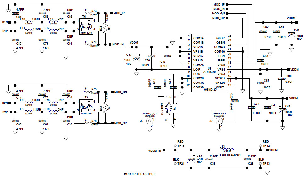
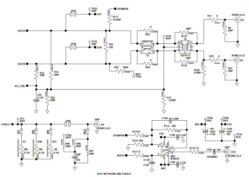
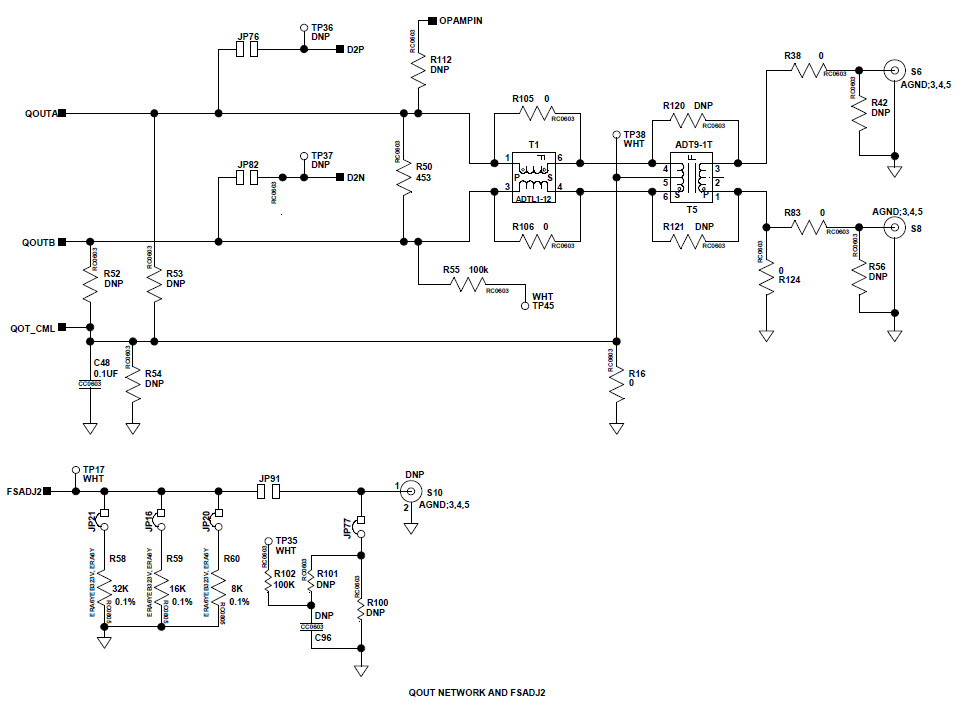
The Analog Devices AD9116-EBZ Evaluation Board is a versatile tool for evaluating the performance of the AD9116 Dual, Low Power, 12-Bit TxDAC Digital to Analog Converter. This board is designed to provide a platform for instrumentation and measurement applications, such as signal generation, signal conditioning, and data acquisition. The board features two AD9116 DACs, each with a 12-bit resolution and a maximum output voltage of 2.5V. It also includes a wide range of features, such as a low-noise power supply, a high-speed serial interface, and a wide range of analog and digital I/O. The board is also compatible with a variety of software development tools, making it easy to integrate into existing systems. The AD9116-EBZ Evaluation Board is an ideal solution for engineers and researchers looking to evaluate the performance of the AD9116 DAC.
- TypeParameter
- EU RoHSCompliant
- ECCN (US)EAR99
- AutomotiveNo
- PPAPNo
- Part StatusUnconfirmed
| Part Number | Manufacturer | Description | Stock | RFQ |
|---|---|---|---|---|
| Analog Devices Inc. | ANALOG DEVICES - ADA4899-1YRDZ - Operational Amplifier, Single, 1 Amplifier, 600 MHz, 310 V/µs, 5V to 12V, SOIC, 8 Pins | 20 | RFQ | |
| Analog Devices Inc. | IC XLATOR 4CH 1.2/5.5V 14TSSOP | 50 | BUY | |
| Analog Devices Inc. | IC OPAMP VFB 600MHZ 8SOIC | 1000 | RFQ | |
| Microchip Technology | IC PIC MCU FLASH 16KX16 44TQFP | 0 | RFQ | |
| Analog Devices Inc. | IC QUADRATURE MOD 300MHZ 24LFCSP | 857 | RFQ | |
| Microchip Technology | MCU 8-bit PIC RISC 32KB Flash 5V 44-Pin TQFP Tray | 0 | RFQ | |
| Analog Devices Inc. | ANALOG DEVICES - AD9512BCPZ - TAKTVERTEILER 800 MHZ,9512 | 3 | BUY | |
| Analog Devices Inc. | ANALOG DEVICES - ADG3304BRUZ - Voltage Level Translator, 4 Input, 6 ns, 1.15 V to 5.5 V, TSSOP-14 | 0 | RFQ | |
| Microchip Technology | IC MCU 8BIT 32KB FLASH 44QFN | 6 | RFQ | |
| Microchip Technology | IC MCU 8BIT 32KB FLASH 40DIP | 1200 | RFQ | |
| Texas Instruments | IC BUF NON-INVERT 5.5V SC70-5 | 6180 | RFQ | |
| Analog Devices Inc. | High Speed Operational Amplifiers Ultralow Distort 1 nV/Hz VTG Noise | 20 | RFQ |


Product
Brand
Articles
Tools






























