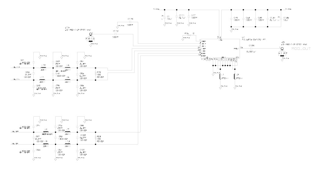
Analog Devices Inc. AD9146-M5375-EBZEVAL BOARD FOR AD9146 ADL5375
The Analog Devices AD9146-M5375-EBZ Evaluation Board is designed to quickly evaluate the performance of the AD9146 Instrumentation and Measurement Amplifier. It connects to a DPG2, allowing users to quickly and easily test the amplifier's performance. The board features a wide range of features, including a wide bandwidth, low noise, and high linearity. It also includes a variety of connectors, allowing for easy connection to a variety of test equipment. The board is designed to be used in a variety of applications, including medical, industrial, and automotive. With its robust design and features, the AD9146-M5375-EBZ Evaluation Board is an ideal solution for quickly and accurately evaluating the performance of the AD9146 Instrumentation and Measurement Amplifier.
- TypeParameter
- Lifecycle StatusPRODUCTION (Last Updated: 3 weeks ago)
- Factory Lead Time8 Weeks
- Number of Pins0
- PackagingBox
- SeriesTxDAC+®
- Part StatusActive
- Moisture Sensitivity Level (MSL)1 (Unlimited)
- Max Operating Temperature85°C
- Min Operating Temperature-40°C
- Base Part NumberAD9146
- Operating Supply Voltage5V
- InterfaceSerial, USB
- Power Dissipation1.2W
- Number of Bits16
- Min Input Voltage1.2V
- Max Input Voltage1.2V
- Utilized IC / PartAD9146, ADL5375
- Supplied ContentsBoard(s)
- Data InterfaceSerial
- Resolution2 B
- Sampling Rate1.2 Gsps
- Evaluation KitYes
- Settling Time20ns
- Sampling Rate (Per Second)1G
- Number of Converters2
- Conversion Rate1.2 Gsps
- Number of DAC Channels2
- DAC TypeCurrent
- RoHS StatusROHS3 Compliant
- Lead FreeContains Lead
| Part Number | Manufacturer | Description | Stock | RFQ |
|---|---|---|---|---|
| Analog Devices Inc. | IC MOD QUAD 400MHZ-6GHZ 24LFCSP | 1000 | RFQ | |
| Analog Devices Inc. | IC XLATOR 4CH 1.2/5.5V 14TSSOP | 50 | BUY | |
| Analog Devices Inc. | Clock Generator 64-Pin LFCSP EP Tray | 0 | RFQ | |
| Microchip Technology | IC CLK BUFFER 1:4 2GHZ 16MLF | 1735 | BUY | |
| Analog Devices Inc. | ANALOG DEVICES - ADG3304BRUZ - Voltage Level Translator, 4 Input, 6 ns, 1.15 V to 5.5 V, TSSOP-14 | 0 | RFQ | |
| Microchip Technology | IC MCU 8BIT 32KB FLASH 44QFN | 6 | RFQ | |
| Texas Instruments | IC BUFFER NON-INVERT 5.5V US8 | 3297 | RFQ | |
| Analog Devices Inc. | Level Translator 14-Pin TSSOP T/R | 0 | RFQ | |
| Microchip Technology | Clock Fanout Buffer 4-OUT 16-Pin QFN EP | 35 | RFQ | |
| Analog Devices Inc. | IC CLOCK GEN 2.5GHZ VCO 64-LFCSP | 1 | RFQ | |
| Abracon LLC | CRYSTAL 20.0000MHZ 10PF SMD | 14650 | RFQ |


Product
Brand
Articles
Tools

















