Analog Devices Inc. DC945ALT5572EUF DEMO BOARD
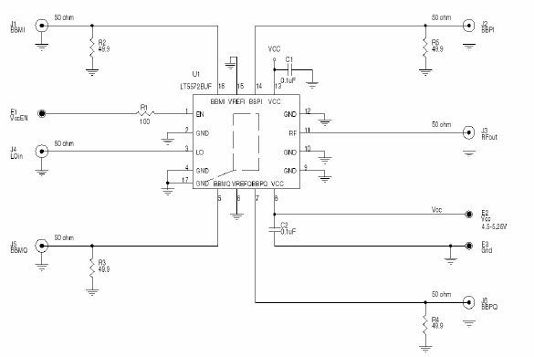
The Analog Devices DC945A-A Demo Board for the LT5572EUF 2GHz I/Q Modulator w/ HiZ + 0.5VDC Bias, Wireless Infrastructure is a versatile and powerful tool for testing and evaluating the performance of the LT5572EUF I/Q Modulator. This demo board features a wide range of features, including a high-performance 2GHz I/Q modulator, a high-impedance input, and a 0.5VDC bias. The board also includes a wide range of test points and connectors, allowing for easy connection to external test equipment. The board is designed to be used in a variety of wireless infrastructure applications, including base station, repeater, and mobile applications. The board is also compatible with a wide range of Analog Devices' evaluation and development tools, making it an ideal choice for testing and evaluating the performance of the LT5572EUF I/Q Modulator.
- TypeParameter
- MfrAnalog Devices Inc.
- PackageBulk
- Product StatusActive
- For Use With/Related ProductsLT5572
- Factory Pack QuantityFactory Pack Quantity1
- ManufacturerAnalog Devices Inc.
- BrandAnalog Devices
- Tool Is For Evaluation OfLT5572
- RoHSDetails
- For Use WithDC Power Supply, Spectrum Analyser, Signal Generator
- Series-
- PackagingBulk
- TypeModulator
- SubcategoryDevelopment Tools
- Frequency1.5GHz ~ 2.5GHz
- Operating Supply Voltage4.5 V to 5.25 V
- Supplied ContentsBoard(s)
- Product TypeRF Development Tools
- ProductDemonstration Boards
- Product CategoryRF Development Tools


Product
Brand
Articles
Tools








