Linear Technology/Analog Devices DC966AEVAL BOARD FOR LT5568EUF
Description
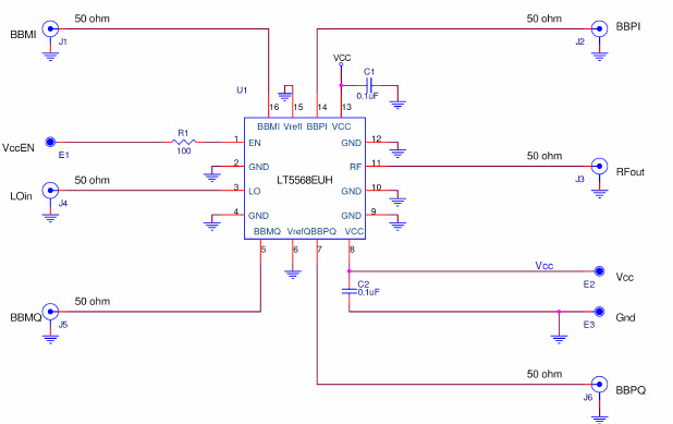
The Analog Devices DC966A-A, DC966A, Demo Board for the LT5568EUF, 900MHz I/Q Modulator, Wireless Infrastructure is a powerful demonstration board designed to showcase the capabilities of the LT5568EUF 900MHz I/Q Modulator. This board is ideal for wireless infrastructure applications, such as base station and repeater systems. It features a wide range of features, including a high-performance 900MHz I/Q modulator, a low-noise amplifier, a power amplifier, and a power detector. The board also includes a variety of connectors and test points for easy integration into existing systems. With its robust design and comprehensive features, the DC966A-A is an ideal solution for wireless infrastructure applications.
Specifications
Linear Technology/Analog Devices technical specifications, attributes, parameters and parts with similar specifications to Linear Technology/Analog Devices .
- TypeParameter
- Factory Lead Time8 Weeks
- Published2005
- Part StatusActive
- Moisture Sensitivity Level (MSL)1 (Unlimited)
- TypeModulator
- Frequency700MHz~1.05GHz
- Base Part NumberLT5568
- Supplied ContentsBoard(s)
- RoHS StatusROHS3 Compliant
0 Similar Products Remaining
Technical Documents


Product
Brand
Articles
Tools












