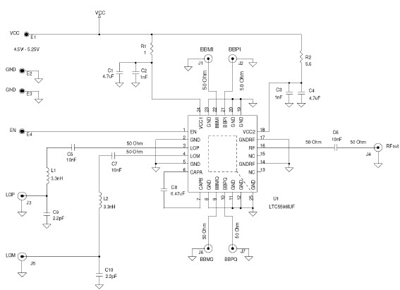
Linear Technology/Analog Devices DC1455ADEMO BOARD HF LTC5598IUF I/Q MOD
The Analog Devices DC1455A-A Demo Board for the LTC5598IUF 5MHz to 1.6GHz I-Q Modulator is a versatile and powerful tool for wireless infrastructure applications. This demo board features a wide range of features, including a high-performance I-Q modulator, a wideband RF input, and a wideband RF output. The board also includes a low-noise amplifier, a low-noise mixer, and a low-noise power amplifier. The board is designed to provide a complete solution for wireless infrastructure applications, allowing users to quickly and easily evaluate the performance of the LTC5598IUF I-Q modulator. The board is also designed to be easy to use, with a simple user interface and intuitive controls. The DC1455A-A Demo Board for the LTC5598IUF 5MHz to 1.6GHz I-Q Modulator is an ideal tool for wireless infrastructure applications.
- TypeParameter
- Lifecycle StatusPRODUCTION (Last Updated: 2 weeks ago)
- Factory Lead Time8 Weeks
- Number of Pins0
- Published2009
- Part StatusActive
- Moisture Sensitivity Level (MSL)1 (Unlimited)
- TypeModulator
- Frequency5MHz~1.6GHz
- Base Part NumberLTC5598
- Supplied ContentsBoard(s)
- Evaluation KitYes
- RoHS StatusROHS3 Compliant


Product
Brand
Articles
Tools














