Linear Technology/Analog Devices DC1048ABOARD DEMO FOR LT5575EUF
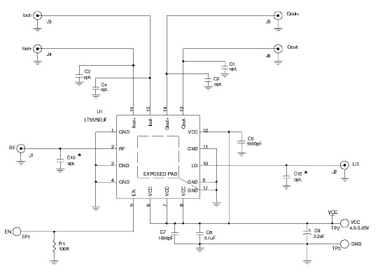
The Analog Devices DC1048A-A, DC1048A, Demo Board for the LT5575EUF, 800 MHz to 2.7 GHz Direct I/Q Demodulator, Consumer Electronics is a powerful and versatile tool for testing and evaluating the performance of the LT5575EUF direct I/Q demodulator. This demo board is designed to provide a complete platform for evaluating the performance of the LT5575EUF in a wide range of consumer electronics applications. The board features a wide range of input and output ports, allowing for easy connection to a variety of external devices. The board also includes a variety of test and measurement tools, such as a spectrum analyzer, signal generator, and oscilloscope, to help users evaluate the performance of the LT5575EUF. The board also includes a variety of software tools to help users quickly and easily configure the board for their specific application. The DC1048A-A, DC1048A, Demo Board for the LT5575EUF, 800 MHz to 2.7 GHz Direct I/Q Demodulator, Consumer Electronics is an ideal tool for evaluating the performance of the LT5575EUF in a wide range of consumer electronics applications.
- TypeParameter
- Lifecycle StatusPRODUCTION (Last Updated: 1 month ago)
- Factory Lead Time8 Weeks
- Number of Pins0
- Part StatusActive
- Moisture Sensitivity Level (MSL)1 (Unlimited)
- TypeDemodulator
- Frequency800MHz~2.7GHz
- Supplied ContentsBoard(s)
- RoHS StatusROHS3 Compliant


Product
Brand
Articles
Tools








