Analog Devices Inc. AD9522-5/PCBZEvaluation Board For 12 LVDS/24 CMOS Output Clock Generator
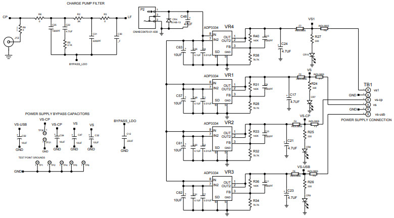
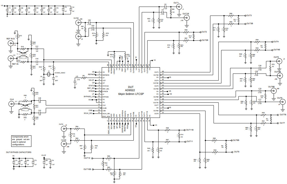
The Analog Devices AD9522-5/PCBZ Evaluation Board is a versatile instrumentation and measurement tool based on the AD9522-5 12 LVDS/24 CMOS Output Clock Generator. This board is designed to provide a wide range of clock frequencies and output configurations for a variety of applications. It features a wide range of input and output options, including LVDS, CMOS, and LVPECL outputs, as well as a variety of input sources, such as crystal oscillators, external clock sources, and on-board PLLs. The board also includes a variety of features to help with testing and evaluation, such as a power-on reset circuit, a power-down mode, and a programmable output enable. The AD9522-5/PCBZ Evaluation Board is an ideal tool for instrumentation and measurement applications.
- TypeParameter
- Lifecycle StatusCONTACT ADI (Last Updated: 1 week ago)
- Factory Lead Time8 Weeks
- Number of Pins64
- PackagingBulk
- Part StatusActive
- Moisture Sensitivity Level (MSL)1 (Unlimited)
- TypeTiming
- Frequency2.4GHz
- Base Part NumberAD9522
- FunctionClock Generator
- Operating Supply Voltage3.3V
- InterfaceSerial
- Utilized IC / PartAD9522-5
- Supplied ContentsBoard(s)
- Evaluation KitYes
- Primary Attributes12 LVDS/24 CMOS Outputs
- EmbeddedNo
- Secondary AttributesI2C and SPI Interfaces
- REACH SVHCNo SVHC
- Radiation HardeningNo
- RoHS StatusROHS3 Compliant
- Lead FreeContains Lead
| Part Number | Manufacturer | Description | Stock | RFQ |
|---|---|---|---|---|
| ECS Inc. | CRYSTAL 24.0000MHZ 12PF SMD | 4000 | BUY | |
| Analog Devices Inc. | IC CLOCK GEN 2.4GHZ 64LFCSP | 10086 | BUY | |
| Nexperia USA Inc. | IC BUF NON-INVERT 3.6V 20TSSOP | 15525 | RFQ | |
| Texas Instruments | IC INVERTER SCHMITT 2CH SC70-6 | 21087 | RFQ | |
| Analog Devices Inc. | IC CLOCK GEN 2.4GHZ 64LFCSP | 1887 | BUY | |
| Nexperia USA Inc. | IC BUF NON-INVERT 3.6V 20TSSOP | 2500 | BUY |


Product
Brand
Articles
Tools





















