Analog Devices Inc. ADP1828HC-EVALZAnalog Devices ADP1828HC-EVALZ
Description
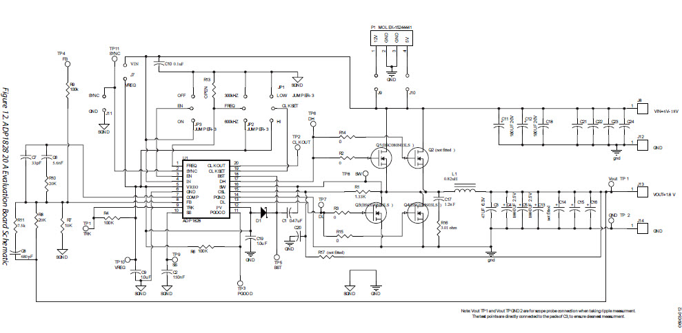
The Analog Devices ADP1828HC-EVALZ is a 1.8V DC to DC single output power supply designed for industrial, computer, and peripheral applications. It features a wide input voltage range of 4.5V to 28V, and a maximum output current of 1.5A. The power supply is highly efficient, with a typical efficiency of up to 95%. It also features a wide operating temperature range of -40°C to +85°C, and is protected against over-voltage, over-current, and short-circuit conditions. The ADP1828HC-EVALZ is a reliable and cost-effective solution for powering industrial, computer, and peripheral applications.
Specifications
Analog Devices Inc. technical specifications, attributes, parameters and parts with similar specifications to Analog Devices Inc. .
- TypeParameter
- Lifecycle StatusPRODUCTION (Last Updated: 1 month ago)
- Factory Lead Time8 Weeks
- Number of Pins0
- Part StatusActive
- Moisture Sensitivity Level (MSL)1 (Unlimited)
- Base Part NumberADP1828
- Number of Outputs1
- Max Output Current30A
- Operating Supply Voltage18V
- Operating Supply Current15μA
- Nominal Supply Current3mA
- Max Output Voltage17V
- Voltage - Output1.8V
- Min Input Voltage3V
- Frequency - Switching300kHz
- Max Input Voltage20V
- Utilized IC / PartADP1828
- Supplied ContentsBoard(s)
- Min Output Voltage600mV
- Evaluation KitYes
- Board TypeFully Populated
- Main PurposeDC/DC, Step Down
- Outputs and Type1, Non-Isolated
- Regulator TopologyBuck
- REACH SVHCNo SVHC
- RoHS StatusROHS3 Compliant
- Lead FreeContains Lead
0 Similar Products Remaining
Technical Documents


Product
Brand
Articles
Tools









