Analog Devices Inc. ADP1853-EVALZANALOG DEVICES ADP1853-EVALZ EVAL BOARD, ADP1853, STEP DOWN
Description
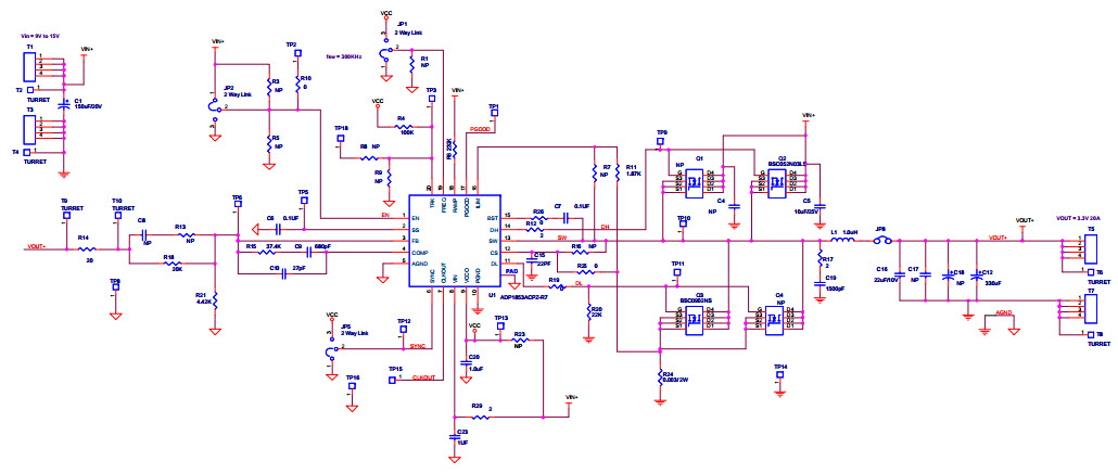
The Analog Devices ADP1853-EVALZ Evaluation Board is designed to evaluate the performance of the ADP1853 high efficiency, Step-Down DC to DC Controller. This controller is ideal for medical and healthcare applications, providing a high level of efficiency and accuracy. The board features a wide input voltage range of 4.5V to 28V, and a wide output voltage range of 0.6V to 5.5V. It also includes a wide range of protection features, such as over-voltage, over-current, and short-circuit protection. The board also includes a graphical user interface (GUI) for easy configuration and monitoring. The ADP1853-EVALZ Evaluation Board is a great tool for evaluating the performance of the ADP1853 controller in medical and healthcare applications.
Specifications
Analog Devices Inc. technical specifications, attributes, parameters and parts with similar specifications to Analog Devices Inc. .
- TypeParameter
- Lifecycle StatusPRODUCTION (Last Updated: 1 month ago)
- Factory Lead Time8 Weeks
- Number of Pins0
- Part StatusActive
- Moisture Sensitivity Level (MSL)1 (Unlimited)
- Base Part NumberADP1853
- Number of Outputs1
- Max Output Current25A
- Operating Supply Voltage15V
- Operating Supply Current100μA
- Nominal Supply Current4.2mA
- Max Output Voltage18V
- Voltage - Output3.3V
- Min Input Voltage2.75V
- Frequency - Switching300kHz
- Max Input Voltage20V
- Utilized IC / PartADP1853
- Supplied ContentsBoard(s)
- Min Output Voltage600mV
- Evaluation KitYes
- Board TypeFully Populated
- Main PurposeDC/DC, Step Down
- Outputs and Type1, Non-Isolated
- Regulator TopologyBuck
- REACH SVHCNo SVHC
- RoHS StatusROHS3 Compliant
- Lead FreeContains Lead
0 Similar Products Remaining
Technical Documents
Associated Products
| Part Number | Manufacturer | Description | Stock | RFQ |
|---|---|---|---|---|
| Analog Devices Inc. | IC REG LINEAR 3V 150MA 4WLCSP | 90 | BUY |


Product
Brand
Articles
Tools













