Analog Devices Inc. ADP2323-EVALZANALOG DEVICES ADP2323-EVALZADP2323, DC TO DC REG, EVAL BOARD
Description
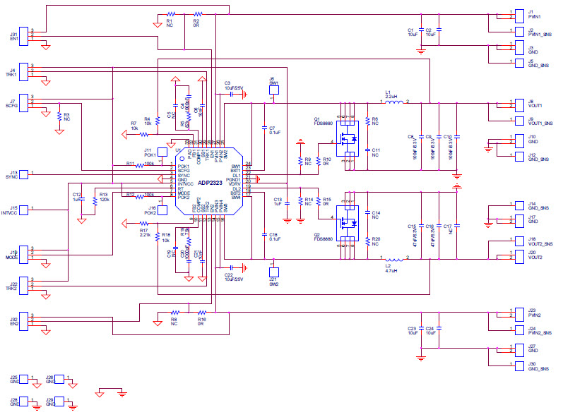
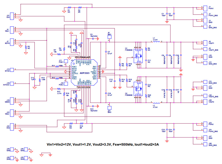
The Analog Devices ADP2323-EVALZ Evaluation Board is designed to evaluate the performance of the ADP2323, a dual 3A, 20V synchronous step-down regulator with integrated high-side MOSFET. This board is ideal for use in communications and telecom power supplies, providing a high level of efficiency and reliability. The board features a wide input voltage range of 4.5V to 20V, adjustable output voltage range of 0.8V to 18V, and adjustable switching frequency of 200kHz to 2.2MHz. It also includes a wide range of protection features, such as over-current protection, over-temperature protection, and short-circuit protection. The board also includes a USB interface for easy programming and monitoring.
Specifications
Analog Devices Inc. technical specifications, attributes, parameters and parts with similar specifications to Analog Devices Inc. .
- TypeParameter
- Lifecycle StatusPRODUCTION (Last Updated: 1 month ago)
- Factory Lead Time8 Weeks
- Number of Pins0
- Part StatusActive
- Moisture Sensitivity Level (MSL)1 (Unlimited)
- Base Part NumberADP2323
- Number of Outputs2
- Operating Supply Voltage20V
- Nominal Supply Current2.5mA
- Max Output Voltage16V
- Voltage - Output1.2V 3.3V
- Min Input Voltage4.5V
- Frequency - Switching250kHz~1.2MHz
- Max Input Voltage20V
- Utilized IC / PartADP2323
- Supplied ContentsBoard(s)
- Min Output Voltage800mV
- Evaluation KitYes
- Board TypeFully Populated
- Main PurposeDC/DC, Step Down
- Outputs and Type2, Non-Isolated
- Regulator TopologyBuck
- REACH SVHCNo SVHC
- RoHS StatusROHS3 Compliant
- Lead FreeContains Lead
0 Similar Products Remaining
Technical Documents
Associated Products
| Part Number | Manufacturer | Description | Stock | RFQ |
|---|---|---|---|---|
| Analog Devices Inc. | IC REG CTRLR BUCK 20LFCSP | 10 | RFQ |


Product
Brand
Articles
Tools













