Analog Devices Inc. DC1219A-CBOARD DEMO FOR LT3495EDDB-1
Description
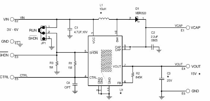
The Analog Devices DC1219A-C Demo Board is a versatile and powerful tool for evaluating the performance of the LT3495-1, a micro-power low noise boost converter with output disconnect and power management IC. This demo board is designed to provide a 3-6V input voltage range and a 15V output voltage at 36mA. It features a wide input voltage range, low noise operation, and a high efficiency of up to 95%. The board also includes a power-on reset circuit, an output disconnect circuit, and a thermal shutdown circuit. The DC1219A-C Demo Board is an ideal solution for applications such as battery-powered systems, portable electronics, and automotive systems.
Specifications
Analog Devices Inc. technical specifications, attributes, parameters and parts with similar specifications to Analog Devices Inc. .
- TypeParameter
- MfrAnalog Devices Inc.
- PackageBox
- Product StatusActive
- Base Product NumberDC1219
- Factory Pack QuantityFactory Pack Quantity1
- ManufacturerAnalog Devices Inc.
- BrandAnalog Devices
- Tool Is For Evaluation OfLT3495-1
- RoHSDetails
- Voltage-Input3V ~ 6V
- Series-
- PackagingBulk
- TypeVoltage Regulator - Switching Regulator
- SubcategoryDevelopment Tools
- Output Voltage14.6 V to 15.4 V
- Output Current36 mA
- Current - Output36mA
- Voltage - Output15V
- Frequency - Switching-
- Utilized IC / PartLT3495-1
- Supplied ContentsBoard(s)
- Product TypePower Management IC Development Tools
- Board TypeFully Populated
- Main PurposeDC/DC, Step Up
- Outputs and Type1, Non-Isolated
- Regulator TopologyBoost
- ProductDemonstration Boards
- Input Voltage3 V to 6 V
- Product CategoryPower Management IC Development Tools
0 Similar Products Remaining
Associated Products
| Part Number | Manufacturer | Description | Stock | RFQ |
|---|---|---|---|---|
| Nidec Copal Electronics | SWITCH SLIDE SPDT 300MA 4V | 38 | RFQ |


Product
Brand
Articles
Tools









