Analog Devices Inc. DC1677ABOARD DEMO FOR LT3988EMSE
Description
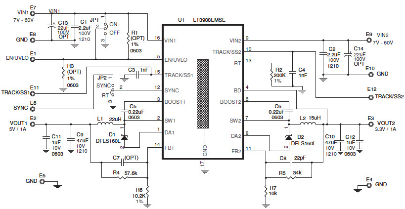
The Analog Devices DC1677A-A LT3988 Demo Board is a dual 60V step-down regulator designed for use in communications and telecom applications. It features two independent, high-efficiency, synchronous buck regulators with a wide input voltage range of 4.5V to 60V. The board also includes a wide range of features such as adjustable output voltage, adjustable switching frequency, adjustable soft-start, and adjustable current limit. The board also includes a USB interface for programming and monitoring the board. The board is designed to provide a reliable and efficient power solution for communications and telecom applications.
Specifications
Analog Devices Inc. technical specifications, attributes, parameters and parts with similar specifications to Analog Devices Inc. .
- TypeParameter
- MfrAnalog Devices Inc.
- PackageBox
- Product StatusActive
- Base Product NumberDC1677
- Unit Weight12.102232 oz
- Factory Pack QuantityFactory Pack Quantity1
- ManufacturerAnalog Devices Inc.
- BrandAnalog Devices
- Tool Is For Evaluation OfLT3988
- RoHSDetails
- Voltage-Input7V ~ 60V
- Series-
- PackagingBulk
- TypeVoltage Regulator - Switching Regulator
- SubcategoryDevelopment Tools
- Output Voltage3.3 V, 5 V
- Output Current1 A
- Current - Output1A, 1A
- Voltage - Output3.3V, 5V
- Frequency - Switching250kHz
- Utilized IC / PartLT3988
- Supplied ContentsBoard(s)
- Product TypePower Management IC Development Tools
- Board TypeFully Populated
- Main PurposeDC/DC, Step Down
- Outputs and Type2, Non-Isolated
- Regulator TopologyBuck
- ProductDemonstration Boards
- Input Voltage7 V to 60 V
- Product CategoryPower Management IC Development Tools
0 Similar Products Remaining


Product
Brand
Articles
Tools







